Kawasaki: Προχωράει η ιδέα της υβριδικής μοτοσυκλέτας
Η υβριδική ιδέα της Kawasaki εξακολουθεί να αναπτύσσεται και τα στοιχεία μας δείχνουν μία… ήπια λύση, καθώς ο ηλεκτροκινητήρας απλά θα παίζει ρόλο στιγμιαίας αύξησης ισχύος και ίσως όχι (ακόμα) αυτόνομης κίνησης.
Σχέδια πατέντας για την υβριδική Kawasaki στο προσκήνιο
Εδώ και χρόνια, πλέον, γνωρίζουμε ότι η Kawasaki αναπτύσσει τεχνολογία υβριδικής μοτοσυκλέτας, ωστόσο η εταιρεία του Akashi δεν έχει αποκαλύψει ακόμα κάτι σημαντικό για αυτή. Όπως αποκαλύπτουν πηγές του διεθνούς τύπου, στην δημοσιότητα έχουν έρθει περισσότερα δεδομένα για την φύση και τις τεχνικές λεπτομέρειες της υβριδικής μοτοσυκλέτας.

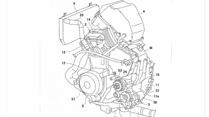
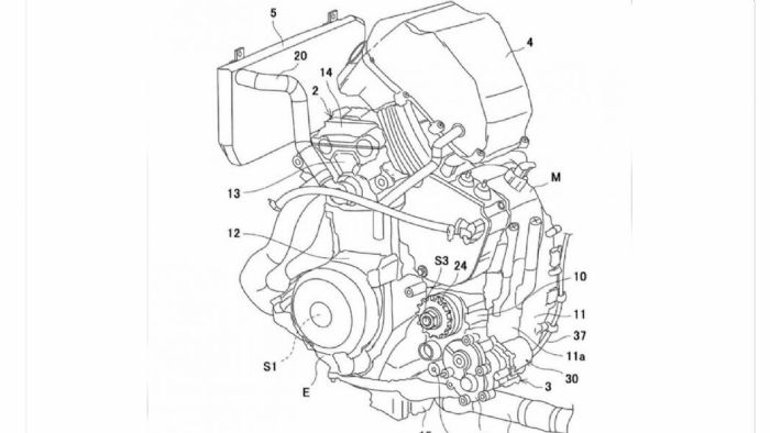
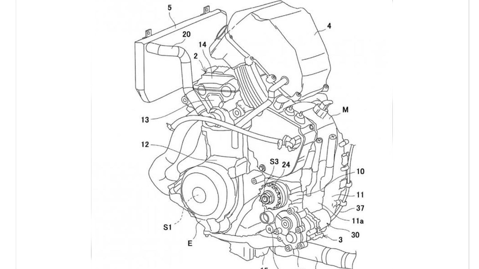
Το γενικότερο σχέδιο του κινητήρα σε συνδυασμό με το μοτέρ - ο ηλεκτρικός κινητήρας φαίνεται με το γράμμα Μ.
Αν σου άρεσε: Κοινοποίησέ το »
Σχολίασέ το, στη σελίδα μας στο Facebook »
Γνωστός κινητήρας βενζίνης, «μυστήριο» το ηλεκτρικό μοτέρ
Ο κινητήρας βενζίνης του υβριδικού συνόλου, δεν θα είναι άλλος από τον γνωστό δικύλινδρο εν σειρά των Ninja 400 και Z400, που φτάνει τους 47 ίππους απόδοσης. Ο ηλεκτροκινητήρας, από την άλλη, αναμένεται σημαντικά ισχυρός, όμως ακριβή δεδομένα δεν δημοσιεύονται ακόμα. Παρατηρώντας τα σχέδια που η Kawasaki κατέθεσε για κατοχύρωση, διακρίνει κανείς την τοποθέτηση του ηλεκτρικού μοτέρ, πίσω από τους κυλίνδρους του θερμικού κινητήρα.
Σαφής η «ήπια» κατεύθυνση της διάταξης
Με όσα γίνονται γνωστά μέχρι τώρα, αλλά και με την απουσία παρουσίασης μιας μπαταρίας στα σχέδια, οι διεθνείς πηγές κάνουν λόγο για ένα υβριδικό σύστημα στο οποίο ο ηλεκτροκινητήρας θα παίζει κυρίως βοηθητικό ρόλο. Αυτό σημαίνει δηλαδή, ότι θα ενισχύει τον κινητήρα βενζίνης με δύναμη όταν απαιτείτα (μειώνοντας έτσι την κατανάλωση καυσίμου), ενώ θα λειτουργεί ως γεννήτρια όσο δεν καλείται να προσφέρει σε ισχύ. Έτσι, η δυνατότητα αυτόνομης ηλεκτρικής κίνησης, αν προβλέπεται εν τέλει, θα είναι εφικτή για μικρές αποστάσεις και ταχύτητες –πριν δηλαδή ξαναπάρει εμπρός και ο κινητήρας βενζίνης. Προς το παρόν δεν υπάρχουν διαθέσιμα περισσότερα δεδομένα, αλλά είναι σαφές ότι η Kawasaki συνεχίζει την δουλειά και πρέπει να περιμένουμε, μια ανάλογη παρουσίαση.
Αν σου άρεσε: Κοινοποίησέ το »
Σχολίασέ το, στη σελίδα μας στο Facebook »






