LIVE: κίνηση στους δρόμους
Εξουσιοδοτημένοι αντιπρόσωποι - Συνεργάτες MotoΤρίτη

Ενα διαφορετικό street fighter

H απόδοσή του μπορεί να είναι ανάλογη ενός ατμοσφαιρικού 1000 κυβικών.

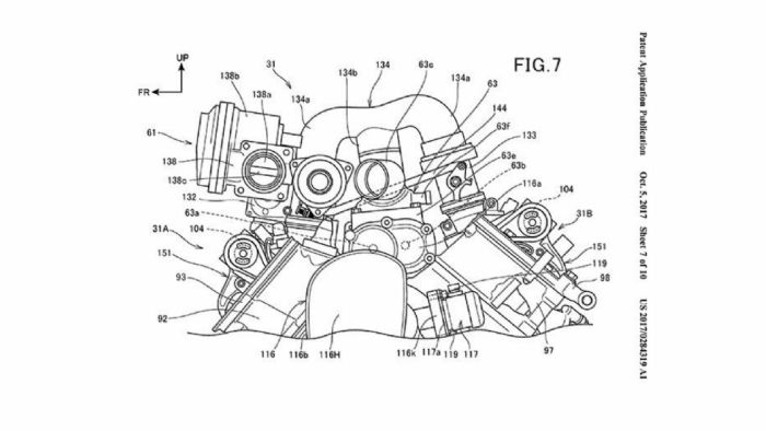
H κεφαλή φαίνεται να είναι μικρότερη από το συνηθισμένο.

O μικρός υπερσυμπιεστής έχει τοποθετηθεί ανάμεσα στους δυο κυλίνδρους.

Ετοιμάζει turbo μοτοσυκλέτα;

Διαβάστηκε από 6.509 αναγνώστες (13/10/2017)

Οι υπερτροφοδοτούμενοι κινητήρες φαίνεται να αρέσουν στους μοτοσυκλετιστές και η Honda ίσως ετοιμάζεται να το εκμεταλλευτεί.

mototriti Team

HONDA: Πρόλαβε τώρα το SHMODE 125 σε προνομιακή τιμή!

HONDA: PCX125...Η καλύτερη πλευρά της πόλης!

Ο Ιάπωνας κατασκευαστής φαίνεται να ετοιμάζει μια turbo, γυμνή, δικύλινδρη σε διάταξη V μοτοσυκλέτα, με τον υπερτροφοδότη ανάμεσα στους δυο κυλίνδρους.  Από τα σχέδια της πατέντας φαίνεται ότι η συγκεκριμένη ιδέα είναι σε πολύ προχωρημένο στάδιο εξέλιξης. Η Kawasaki ετοιμάζεται να παρουσιάσει μια τουριστική έκδοση της Η2 στην έκθεση του Μιλάνο, ενώ η Honda ίσως να είναι η επόμενη που θα βγάλει σε παραγωγή μια υπερτροφοδοτούμενη μοτοσυκλέτα.

Τα σκίτσα που συνοδεύουν την πατέντα δείχνουν μια γυμνή, δικύλινδρη, μεσαίου μεγέθους μοτοσυκλέτα η οποία έχει πάνω της περιφερειακά, όπως σέλα και μαρσπιέ συνεπιβάτη και φαίνεται να είναι ένα πραγματικό έργο και όχι μια απλή θεωρητική μακέτα. Για συγκέντρωση των μαζών, ο μικρός υπερσυμπιεστής  έχει τοποθετηθεί ανάμεσα στους δυο κυλίνδρους και υποθέτουμε ότι ο κινητήρας θα έχει χωρητικότητα 600 με 750 κυβικά, χωρίς, βέβαια, να υπάρχουν επίσημα στοιχεία. Όμως, με τη βοήθεια του turbo, η απόδοση ενός τέτοιου κινητήρα, θα είναι ανάλογη ενός ατμοσφαιρικού 1000 κυβικών. Ο υπερσυμπιεστής παίρνει κίνηση από τον στρόφαλο του κινητήρα μέσω δυο μεγάλων γραναζιών, ενώ η κεφαλή φαίνεται να είναι μικρότερη από το συνηθισμένο. Η Honda ήδη χρησιμοποιεί κεφαλές με έναν εκκεντροφόρο στα χωμάτινα μοντέλα της, ενώ η τεχνολογία αυτή πέρασε και στο Africa Twin.

Η μοτοσυκλέτα δείχνει να είναι στα τελικά στάδια σχεδιασμού και περιμένουμε με μεγάλο ενδιαφέρον την εξέλιξη αυτής της ιδέας.

LYBEROPOULOS
LYBEROPOULOS