LIVE: κίνηση στους δρόμους
Εξουσιοδοτημένοι αντιπρόσωποι - Συνεργάτες MotoΤρίτη

Kawasaki: Σχέδια ηλεκτρικής μοτό με...συμπλέκτη!

Διαβάστηκε από 3.593 αναγνώστες (15/2/2019)

Πατέντες που κατατέθηκαν από την Kawasaki φανερώνουν σχέδια για ηλεκτροκίνητη μοτοσυκλέτα με ψύξη λαδιού και… σασμάν; Δείτε περισσότερα…

mototriti Team

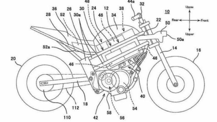
Και η «μεγάλη πράσινη» του Akashi φαίνεται πως μελετά τα επόμενα της βήματα, στον τομέα της ηλεκτροκίνησης. Βρετανοί συνάδελφοι εξασφάλισαν κάποια σχέδια για μια νέα Kawasaki μοτοσυκλέτα, τα οποία εμφανίζουν αρκετές λεπτομέρειες του «μηχανοστασίου».

Αρχικά, διακρίνεται το σύστημα ψύξης του μοτέρ, της μπαταρίας ή και των δύο μερών, που χρησιμοποιεί μια εισαγωγή τύπου Ram-Air για να εξασφαλίζει ροή αέρα. Η Kawasaki μόνο ξένη στα Ram-Air δεν είναι, καθώς ειδικεύεται εδώ και δεκαετίες στο θέμα και ξέρει πολύ καλά, πώς να δημιουργήσει την μέγιστη παροχή από μια τέτοια εισαγωγή. Όπως βλέπετε στο σχέδιο, η Ram Air είσοδος στο εμπρός μέρος της μοτοσυκλέτας συνδέεται με τον μηχανολογικό «πυρήνα», στον οποίο φιλοξενείται η μπαταρία και ο ηλεκτροκινητήρας, χαμηλότερα.



Επιπλέον, σε διαφορετική απεικόνιση εμφανίζεται το ηλεκτρικό μοτέρ μαζί με το ψυγείο του λαδιού, αλλά και κάτι ενδιαφέρον ακόμα: Ένα κιβώτιο ταχυτήτων στο πίσω μέρος του! Πρόκειται για μια μηχανολογική λύση, που και η KYMCO ανακοίνωσε για την Super NEX και έχει σκοπό να προσφέρει ακόμη περισσότερη οδηγική ελαστικότητα στα ηλεκτρικά, αλλά και αίσθηση πλησιέστερη σε αυτή των συμβατικών μοτοσυκλετών. Μάλιστα, πηγές από την Αγγλία συνδέουν την ύπαρξη σχεδίου για σασμάν με σύστημα αυτόματου συμπλέκτη –μια αρκούντως φουτουριστική λύση, για την εποχή που διανύουμε.



Φυσικά, κατά τις συνήθεις πρακτικές των εταιρειών, τα σχέδια μπορεί να είναι απλά «πατέντα για προστασία εφευρέσεων» από την εταιρεία, χωρίς δηλαδή πλάνα για άμεση υλοποίηση. Ωστόσο, δεν αποκρύπτεται το ενδιαφέρον της εταιρείας για ηλεκτροκίνητες λύσεις, στο πνεύμα της εποχής.
 

VITALIOTIS
PAPALEXANDRAKIS