LIVE: κίνηση στους δρόμους
Εξουσιοδοτημένοι αντιπρόσωποι - Συνεργάτες MotoΤρίτη

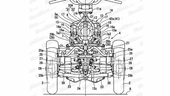
Αυτά ειναι τα σχέδια που η Honda κατέθεσε για κατοχύρωση. Το επίμαχο εξάρτημα έχει τους αριθμούς 41-42.

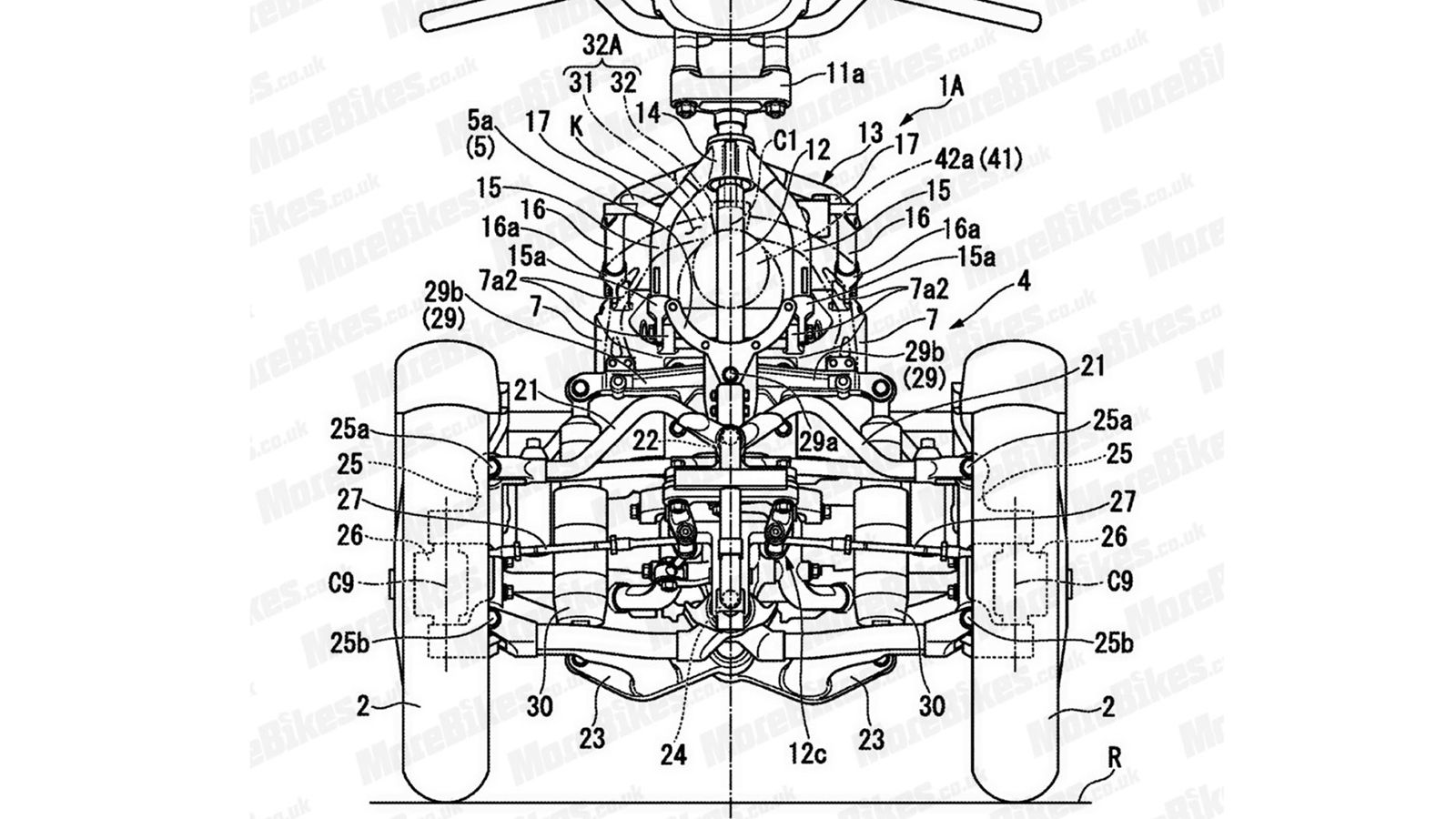
Αυτά ειναι τα σχέδια που η Honda κατέθεσε για κατοχύρωση. Το επίμαχο εξάρτημα έχει τους αριθμούς 41-42.

Αυτά ειναι τα σχέδια που η Honda κατέθεσε για κατοχύρωση. Το επίμαχο εξάρτημα έχει τους αριθμούς 41-42.

Αυτά ειναι τα σχέδια που η Honda κατέθεσε για κατοχύρωση. Το επίμαχο εξάρτημα έχει τους αριθμούς 41-42.

Honda: Το τρίτροχο με…υποβοήθηση στο τιμόνι έρχεται!

Διαβάστηκε από 4.666 αναγνώστες (17/10/2018)

Κι άλλα σχέδια του εξωπραγματικού τρίτροχου οχήματος στο οποίο φαίνεται να δουλεύει πυρετωδώς η Honda, είδαν το φως της δημοσιότητας…

mototriti Team

HONDA: Καρακώστας - Kλείσε τώρα Τest Ride στο μοντέλο που σε ενδιαφέρει!

HONDA: PCX125 από 3.390ε!

Τα τελευταία 3 χρόνια, μετά την παρουσίαση του concept Neowing, οι φήμες αλλά και οι ενδείξεις πως η Honda δουλεύει σε έκδοση παραγωγής, δεν έχουν σταματήσει καθόλου. Αυτή την φορά λοιπόν, έχουμε κάποια σχέδια ακόμη, τα οποία αποκαλύπτουν περαιτέρω λεπτομέρειες για το όχημα, αλλά και κάτι ιδιαίτερα ενδιαφέρον!

Πιο συγκεκριμένα, το… κτηνώδες τρίτροχο, το οποίο αναμένεται να φέρει τον 6κύλινδρο Boxer του Goldwing, εμφανίζεται στα σχέδια να έχει μηχανισμό ηλεκτρικής ή υδραυλικής υποβοήθησης στο τιμόνι, σαν ένα αυτοκίνητο! Τα σχέδια, τα οποία εξασφάλισαν οι Βρετανοί συνάδελφοί μας από το More Bikes, απεικονίζουν μια συσκευή η οποία είναι σερβοκινητήρας ή αντλία ηλεκτροϋδραυλικού συστήματος, που συνδέονται με το σύστημα διεύθυνσης.

Η παρουσία μιας τέτοιας λύσης σε ένα μεγάλο τρίτροχο όχημα, έχει λογική, αν σκεφτεί κανένας πως δύο τροχοί εμπρός, σε συνδυασμό με αρκετά μεγάλο βάρος (πιθανόν και άνω των 400 κιλών συνολικά…) θα απαιτούν μεγάλη δύναμη από τον αναβάτη, στις αλλαγές κατεύθυνσης. Ήδη από τα τρίτροχα scooters κιόλας, η διαφορά στην απόκριση του τιμονιού μπορεί να γίνει αισθητή, πόσο μάλλον όταν έχεις να κουμαντάρεις ένα ευμεγέθες «εξωγήινο» όχημα με ένα εξακύλινδρο μοτέρ στην καρδιά του.

Περισσότερες πληροφορίες δεν έχουν γίνει γνωστές ακόμα, ωστόσο φαίνεται πως η Honda, που πάντα πρωτοπορεί και ποτέ δεν…ντράπηκε να παρουσιάσει κάτι ριζοσπαστικό, το έχει πάρει απόφαση. Ο χρόνος φυσικά έχει τον τελικό λόγο!
 

AUTOAGORA