LIVE: κίνηση στους δρόμους
Εξουσιοδοτημένοι αντιπρόσωποι - Συνεργάτες MotoΤρίτη

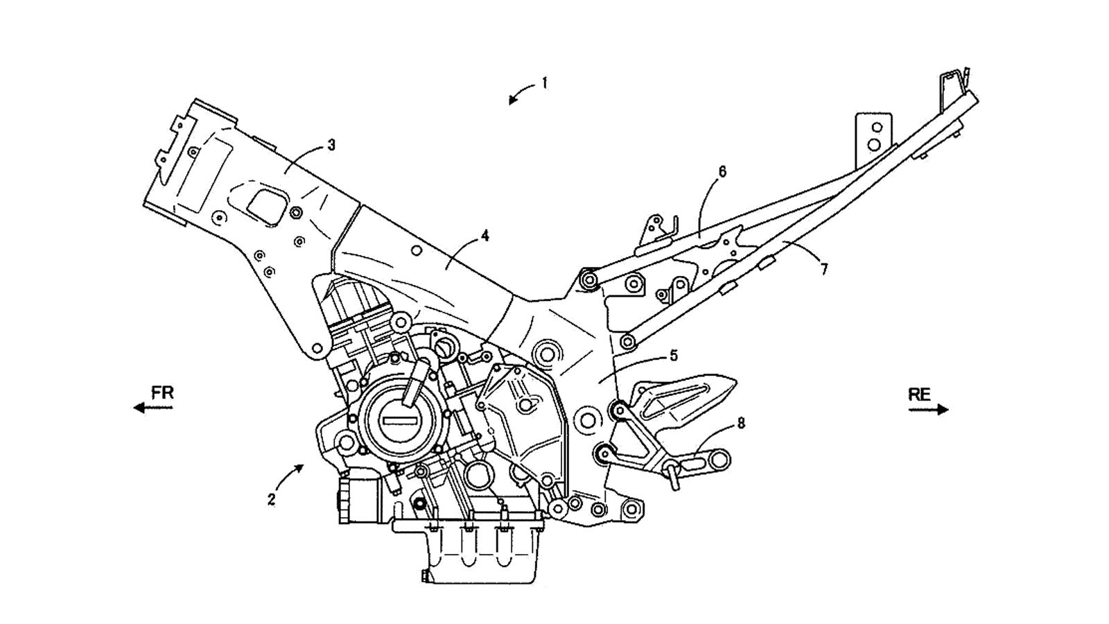
Το "επίμαχο" σχέδιο. Προσέξτε τα τμήματα που είναι αριθμημένα με 3, 4 και 5.

Hayabusa 2017: Το πλαίσιο

Ένα νέο πλαίσιο, πολύ χαμηλού βάρους και υψηλότατης ακαμψίας, φαίνεται ότι θα δώσει η Suzuki στο νέο της Hayabusa 2017, όπως φαίνεται από σχέδια που κυκλοφόρησαν.

 
Ένα πολύ δυνατό, κυριολεκτικά και μεταφορικά μοντέλο της Suzuki, το Hayabusa, ετοιμάζεται να ανανεωθεί σε μεγάλο βαθμό, για το 2017. Σύμφωνα με ρεπορτάζ του βρετανικού Morebikes, τα σχέδια που βλέπετε απεικονίζουν το νέο πλαίσιο της μοτοσυκλέτας, το οποίο έχει επαναστατική κατασκευή και σχεδιασμό με στόχο την μέγιστη ακαμψία και το ελάχιστο βάρος. 

Η μοτοσυκλέτα που ετοιμάζεται σχεδιάζεται κατά κόρον γύρω από το ελάχιστο δυνατό βάρος, προκειμένου να είναι ακόμα γρηγορότερη! Αν παρατηρήσουμε λοιπόν τα σχέδια, θα δούμε ότι η εταιρεία ξεχωρίζει τρία τμήματα του πλαισίου, τα οποία έχει μαρκάρει στο σχέδιο με τους αριθμούς 3, 4 και 5. 

Το τμήμα 3, που θα φιλοξενεί και τον λαιμό, είναι φτιαγμένο για να είναι όσο το δυνατόν ελαφρύτερο και θα φέρει ενισχυτικά «νεύρα» στο εσωτερικό του τμήμα, που θα εξασφαλίσουν και την κατάλληλη ακαμψία. Το κομμάτι 4 θα είναι και το πιο άκαμπτο τμήμα του πλαισίου, το οποίο θα είναι μασίφ χυτευμένο από αλουμίνιο και θα υποστηρίζει και το βάρος του κινητήρα. Επιπλέον λειτουργία του θα είναι να απορροφά κάθε πιθανή ελαστικότητα που ίσως προκύψει ανάμεσα στο μπροστά και το πίσω τμήμα του πλαισίου. 

Τέλος, το κομμάτι 5 θα είναι κατασκευασμένο όπως το κομμάτι 3, δηλαδή με το μικρό βάρος ως κύριο παράγοντα, και θα εισέρχεται μέσα στο κομμάτι 4, ολοκληρώνοντας την κατασκευή. 

Περιμένουμε λοιπόν, και ακόμα περισσότερα για την επερχόμενη μοτοσυκλέτα! 

 

SUZUKI - ΤΕΛΕΥΤΑΙΑ ΝΕΑ

ΥΠΗΡΕΣΙΕΣ: ΝΕΕΣ ΤΙΜΕΣ - ΠΡΟΣΦΟΡΕΣ