Οκτακύλινδρος Boxer κινητήρας από την GWM
- Η πρώτη οκτακύλινδρη μετά την Morbidelli V8.
- Στα 2.444cc με απόδοση 168 ίππων.
- Δύο επικεφαλής εκκεντροφόροι και πλαίσιο αλουμινίου.
- Οι Κινέζοι περνάνε στο στάδιο της δημιουργίας.
Η πρώτη οκτακύλινδρη μετά την Morbidelli V8
Οκτακύλινδροι κινητήρες. Πότε ήταν η τελευταία φορά που είδαμε κάτι τέτοιο σε μοτοσυκλέτα; Μάλλον θα πρέπει να πάμε πίσω στη δεκαετία του 1990 για να βρούμε την Morbidelli V8, μια Sport Touring που μπήκε το 2001 στο βιβλίο των ρεκόρ Guinness ως η ακριβότερη μοτοσυκλέτα. Υπάρχουν μερικά ακόμα παραδείγματα στο παρελθόν, όπως η αγωνιστική Moto Guzzi V8 (Οtto) ή η Galbusera V8 της δεκαετίας του `30, αλλά στην εποχή μας δεν έχουμε οκτακύλινδρες μοτοσυκλέτες. Μέχρι τώρα τουλάχιστον.
Τα στοιχεία που μας έρχονται από την Κίνα, δείχνουν ότι η GWM (Great Wall Motor) ετοιμάζει μια Sport Touring τύπου Goldwing, με τις φήμες να έχουν ξεκινήσει από πέρυσι, αλλά τώρα έχουμε τα πρώτα απτά στοιχεία και όλα δείχνουν ότι το μοντέλο είναι ένα βήμα πριν την παραγωγή.
Στα 2.444cc με απόδοση 168 ίππων
Ένα από αυτά προέρχεται από ένα βίντεο όπου το τμήμα έρευνας και ανάπτυξης της εταιρείας δείχνει στον CEO ένα ηλεκτρικό αυτοκίνητο της Xiaomi, όμως στο πίσω μέρος του πλάνου (προσεκτικά τοποθετημένη για να φαίνεται και μερικώς ακάλυπτη) βρίσκεται η εν λόγω μοτοσυκλέτα, με τις ομοιότητες με Goldwing να είναι εμφανείς.

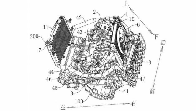
Επίσης μετά από έρευνα συναδέλφων του εξωτερικού αποκαλύφθηκαν και οι πατέντες που έχει καταθέσει η εταιρεία για το εν λόγω μοντέλο και ειδικά για τον κινητήρα. Η χωρητικότητά του είναι 2.444cc και έχει δύο έξτρα κυλίνδρους, φτάνοντας τους 8. Το κιβώτιο έχει τοποθετηθεί στο κάτω μέρος του κινητήρα (προφανώς για να μειωθεί το μήκος του συνόλου του κινητήρα), ενώ έχουμε και σύστημα διπλού συμπλέκτη και ημιαυτόματο κιβώτιο, όπως στο Goldwing. Τα ψυγεία επίσης είναι τοποθετημένα στο πλάι του κινητήρα και τροφοδοτούνται με αέρα από αγωγούς που βρίσκονται στο πλάι της μοτοσυκλέτας.
;Όσο για την απόδοση αυτού του κινητήρα, αυτή φτάνει του 168 ίππους και τα 226 Nm ροπής!
Αν σου άρεσε: Κοινοποίησέ το »
Σχολίασέ το, στη σελίδα μας στο Facebook »
Δύο επικεφαλής εκκεντροφόροι και πλαίσιο αλουμινίου
Εκεί που διαφέρει ο κινητήρας της GWM είναι στους επικεφαλής εκκεντροφόρους, καθώς θα χρησιμοποιεί δύο ανά κύλινδρο, σε αντίθεση με τον έναν της Honda. ¶λλα στοιχεία που «δανείζεται» από το μεγάλο Tourer της Honda είναι οι αναρτήσεις και ο σχεδιασμός του πλαισίου (όπως απέδειξε άλλη πατέντα), το οποίο επίσης φαίνεται ότι θα είναι κατασκευασμένο από αλουμίνιο.
Οι Κινέζοι περνάνε στο στάδιο της δημιουργίας
Δεν είναι η πρώτη φορά που βλέπουμε πατέντες από κινεζική εταιρεία. Ήδη έχουν κυκλοφορήσει αντίστοιχες πατέντες από την QJMOTOR, και την CFMOTO. Όλα αυτά δείχνουν να είναι το πρώτο βήμα σε μια νέα εποχή για το χώρο της μοτοσυκλέτας, κάτι που είδαμε ήδη να συμβαίνει σε άλλους χώρους. Οι Κινέζοι πλέον φεύγουν από το στάδιο της απλής αντιγραφής και έχουν αρχίσει να δημιουργούν. Έχουν δικά τους τμήματα έρευνας και ανάπτυξης και μπορεί πολλές φορές, όπως εδώ, να βασίζονται σε ήδη προυπάρχουσες τεχνολογίες αλλά έχουν αρχίσει να κάνουν βήματα προς τα εμπρός. Κάποτε στη θέση τους βρίσκονταν οι Ιάπωνες, όταν κάνανε οι ίδιοι τα πρώτα τους βήματα στη βιομηχανία της μοτοσυκλέτας και είδαμε ότι τελικά τη δεκαετία του `60 και του `70 κατάφεραν να σβήσουν από το χάρτη πολλές ευρωπαϊκές εταιρείες οι οποίες απέτυχαν να προσαρμοστούν στα νέα δεδομένα. Τώρα έχει έρθει η εποχή παγκόσμιας ανάπτυξης των Κινέζων κατασκευαστών (και σύντομα των Ινδών), όμως οι τωρινοί παλαιοί και κραταιοί κατασκευαστές έχουν ένα όπλο στην φαρέτρα τους που δεν είχαν π.χ. οι Aγγλοι των δεκαετιών `60 και `70. Ξέρουν ότι δεν πρέπει να υποτιμήσουν αυτούς τους νέους παίκτες που έρχονται δυναμικά και θα πρέπει να αφουγκραστούν τι είναι αυτό που τους κάνει να κερδίζουν μερίδιο αγοράς. Αλλιώς - σε βάθος χρόνου - θα είναι καταδικασμένοι να έχουν την μοίρα της βρετανικής βιομηχανίας μοτοσυκλετών.







