Πατέντα για ηλεκτρονικά ελεγχόμενο συμπλέκτη από την QJMOTOR
Ένα νέο σύστημα, σαν το ride-by-wire αλλά για τον συμπλέκτη περιγράφει το νέο δίπλωμα ευρεσιτεχνίας που κατέθεσε η QJMOTOR.
Η βιομηχανία μοτοσυκλετών της Κίνας έχει κάνει τεράστια βήματα τα τελευταία χρόνια. Παρόλα αυτά, υπάρχουν ακόμα σημεία που οι Ευρωπαίοι και οι Ιάπωνες παραμένουν μπροστά. Ένας από αυτούς είναι το κομμάτι της τεχνολογικής καινοτομίας. Η νόρμα μέχρι τώρα ήταν οι δύο προαναφερθέντες ομάδες κατασκευαστών να βγάζουν νέα συστήματα τα οποία εν συνεχεία οι Κινέζοι αντέγραφαν και έβγαζαν στην αγορά πιο φθηνά.
Όμως αυτό τώρα φαίνεται να αλλάζει, από έναν κατασκευαστή που έχει δείξει πολλές φορές ότι είναι διαφορετικός. Η Qianjiang - ιδιοκτήτης της QJMOTOR - κατέθεσε αίτηση για δίπλωμα ευρεσιτεχνίας για έναν ηλεκτρικά ελεγχόμενο συμπλέκτη! Αυτό είναι ξεκάθαρα ένα πολύ σημαντικό βήμα, καθώς δείχνει ότι η βιομηχανία της Κίνας, ή για να είμαστε ειλικρινείς συγκεκριμένοι κατασκευαστές στρέφονται προς ένα νέο πεδίο, αυτού του πρωτοπόρου και όχι του αντιγραφέα.
Τί είναι όμως ο ηλεκτρονικά ελεγχόμενος συμπλέκτης;

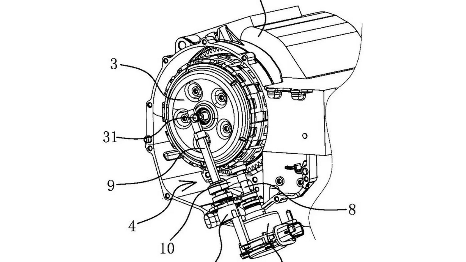
Πρακτικά είναι κάτι παρόμοιο με το ride-by-wire ή αλλιώς ηλεκτρόγκαζο. Δηλαδή πλέον, σύμφωνα με την πατέντα της QJMOTOR, δεν θα είναι απαραίτητη η ύπαρξη μιας ντίζας από τη μανέτα μέχρι το συμπλέκτη. Η διαδικασία για τον αναβάτη θα παραμένει η ίδια - ο αναβάτης θα πατάει τη μανέτα. Από εκεί και πέρα όμως τα πράγματα αλλάζουν, καθώς θα αποστέλλεται ένα ηλεκτρικό σήμα το οποίο θα αναλαμβάνει να κάνει τη δουλειά.
Δεν είναι κάτι ριζοσπαστικά καινούριο, καθώς έχουμε παραδείγματα απο το YCC-S της Yamaha FJR 1300AE ή το σύστημα DCT της Honda (και η αλήθεια είναι ότι η Honda είχε καταθέσει ένα παρόμοιο δίπλωμα ευρεσιτεχνίας το 2021).
Όμως αυτό που κάνει διαφορετικό το σύστημα της QJMOTOR είναι ο τρόπος λειτουργίας, καθώς φαίνεται ότι θα μπορεί να "φτιάξει" μια μοτοσυκλέτα που θα λειτουργεί με πολλούς διαφορετικούς τρόπους, με το να μιμείται έναν συμβατικό συμπλέκτη τη μια στιγμή - δίνοντας πλήρη έλεγχο στον αναβάτη για την αλλαγή ταχυτήτων και το πάτημα της μανέτας - αλλά και με τη δυνατότητα το σύστημα να λειτουργεί εντελώς ανεξάρτητα σαν αυτόματο.
Αν σου άρεσε: Κοινοποίησέ το »
Σχολίασέ το, στη σελίδα μας στο Facebook »




