CFMOTO: Πατέντα αυτόματου κιβωτίου ταχυτήτων Α2 μοτοσυκλέτας
Σύστημα διαφορετικό από τα παραδοσιακά DCT
Με παραδοσιακό συμπλέκτη και servo μοτέρ για τις αλλαγές
Δυνατότητα ελέγχου της μετάδοσης ισχύος
Απλό σύστημα με στόχο να είναι προσιτό
Σύστημα διαφορετικό από τα παραδοσιακά DCT
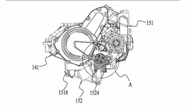
Η CFMOTO κατέθεσε δίπλωμα ευρεσιτεχνίας για ένα αυτόματο κιβώτιο ταχυτήτων το οποίο όμως δεν ακολουθεί την φιλοσοφία των παραδοσιακών κιβωτίων. Το σύστημα DCT για παράδειγμα που χρησιμοποιεί η Honda, είναι ακριβό ενώ παράλληλα προσθέτει βάρος. Έχουν υπάρξει στο παρελθόν και άλλες προσπάθειες αυτοματοποίησης των αλλαγών ταχυτήτων σε παραδοσιακά συστήματα μετάδοσης. Τα μόνα μοντέλα στην αγορά που αποκτούν ένα τέτοιου είδους σύστημα είναι τα υβριδικά Z 7 και Ninja 7 της Kawasaki και όπως φαίνεται θα ακολουθήσουν σύντομα τα μοντέλα της CFMOTO στα 450 κυβικά σε συνεργασία με την KTM.
Με παραδοσιακό συμπλέκτη και servo μοτέρ για τις αλλαγές
Στο αυτόματο κιβώτιο της CFMOTO η λέξη "αυτόματο" αναφέρεται στον έλεγχο των αλλαγών και όχι στην παραδοσιακή φιλοσοφία λειτουργίας τους. Η εταιρεία θέλει λοιπόν οι αλλαγές να γίνονται ηλεκτρονικά ενώ παράλληλα να είναι το σύστημα φθηνό. Σκοπός της είναι να βελτιώσει την άνεση των αναβατών, αναβαθμίζοντας τις μοτοσυκλέτες με κινητήρες εσωτερικής καύσης, με την αφαίρεση του λεβιέ των ταχυτήτων και την τοποθέτηση ενός servo-μοτέρ που θα περιστρέφεται δεξιόστροφα ή αριστερόστροφα για τα ανεβάσματα ή τα κατεβάσματα ταχυτήτων.
Αν σου άρεσε: Κοινοποίησέ το »
Σχολίασέ το, στη σελίδα μας στο Facebook »
Δυνατότητα ελέγχου της μετάδοσης ισχύος
Μία αυτόματη αλλαγή ταχύτητας απαιτεί και ένα αυτόματο σύστημα που θα ελέγχει την μετάδοση ισχύος από τον κινητήρα στο κιβώτιο ταχυτήτων, ενώ χωρίς ανθρώπινη παρέμβαση θα πρέπει να λειτουργεί και ο συμπλέκτης. Η πατέντα της CFMOTO καταφέρνει να φέρει σε πέρας όλα αυτά, χωρίς να αναφέρει όμως τον τρόπο. Τα σχέδια του διπλώματος δείχνουν φανερά πως στο σύστημα υπάρχει ένας παραδοσιακός συμπλέκτης με καλώδιο ενώ η εταιρεία φαίνεται πως σκοπεύει να χρησιμοποιήσει ένα σύστημα που θα φέρνει τις στροφές του κινητήρα στο σημείο που πρέπει για τα κατεβάσματα όπως το E-Clutch της Honda.
Απλό σύστημα με στόχο να είναι προσιτό
Η CFMOTO συνεργάζεται με την ΚΤΜ για την παραγωγή μοτοσυκλετών άνω των 500cc για αρκετά χρόνια τώρα και οι δύο εταιρείες μοιράζονται τεχνολογίες. Σε αυτή την περίπτωση όμως η πατέντα της CFMOTO είναι εντελώς διαφορετική από εκείνη της KTM που ήρθε στην επιφάνεια τον χειμώνα του 2023. Η ΚΤΜ χρησιμοποιεί στο δίπλωμά της τον LC8-V2 του SuperDuke, αλλά τοποθετεί έναν ηλεκτρονικό ενεργοποιητή μέσα στο κιβώτιο ταχυτήτων ο οποίος μπορεί να χρησιμοποιηθεί και ως χειρόφρενο για τον παρκάρισμα της μοτοσυκλέτας και ως πρόσθετος αντικλεπτικός μηχανισμός. Το σύστημα της CFMOTO είναι αρκετά πιο απλό ώστε να είναι προσιτό και ελαφρύ ενώ θυμίζει αντίστοιχο που αποκτούσε η Yamaha FJR 1300 AS.











