LIVE: κίνηση στους δρόμους
Εξουσιοδοτημένοι αντιπρόσωποι - Συνεργάτες MotoΤρίτη

Νέα στοιχεία για το ηλεκτρικό scooter της Suzuki

Διαβάστηκε από 2.464 αναγνώστες (25/6/2021)

Οι νέες πατέντες της Suzuki δείχνουν ότι δουλεύει πάνω σε ένα ελαφρύ scooter με πρωτοποριακό σύστημα μετάδοσης και ιδιαίτερο ψαλίδι.

mototriti Team

SUZUKI: New Address 125 με 2.295ε! 4 Χρόνια εγγύηση και 2 οδική βοήθεια!

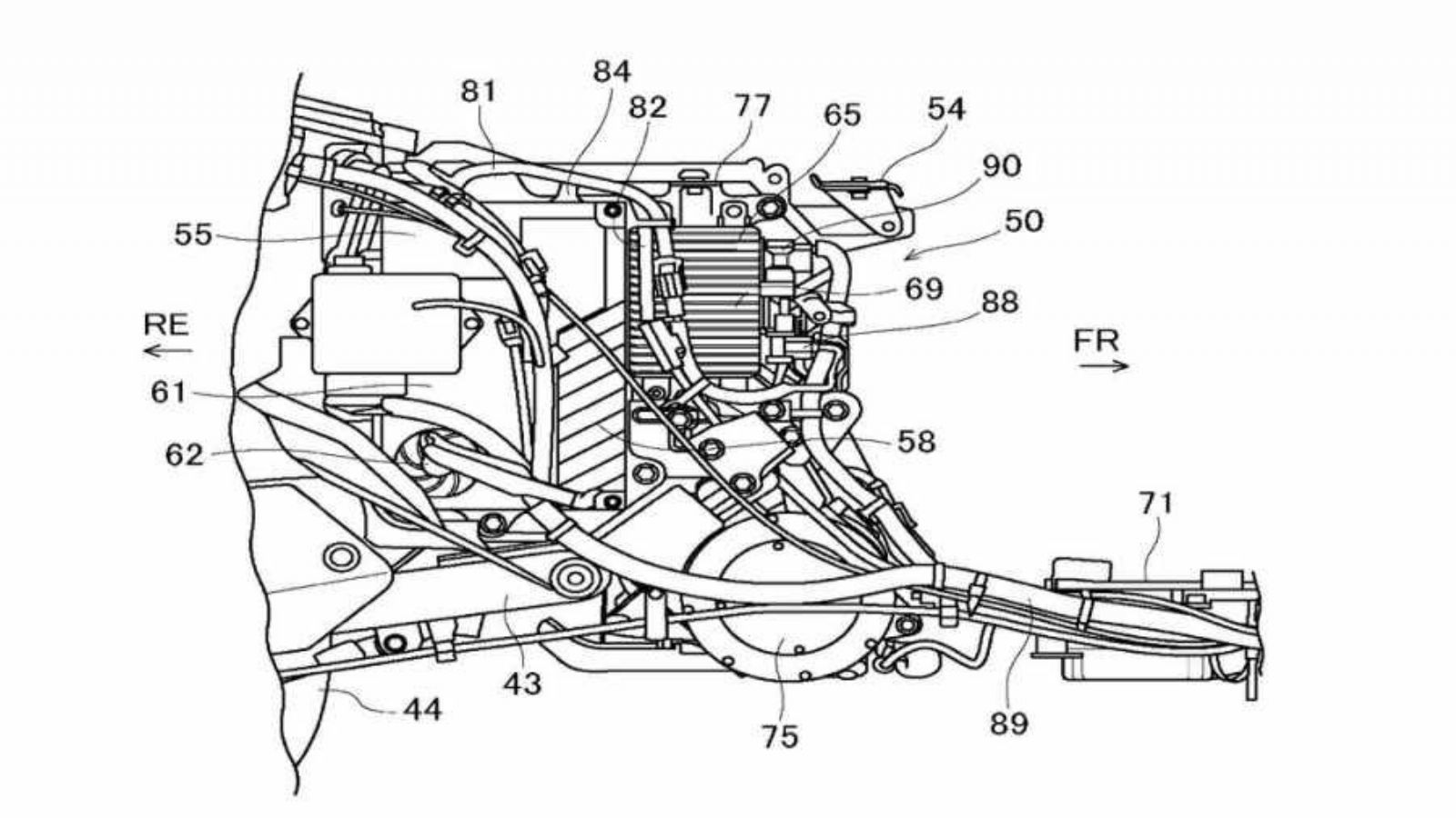
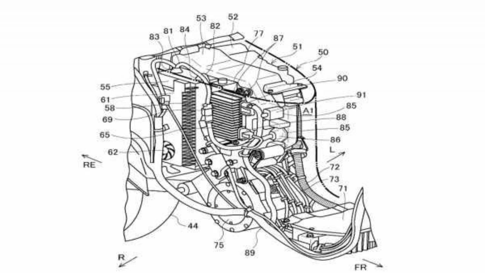
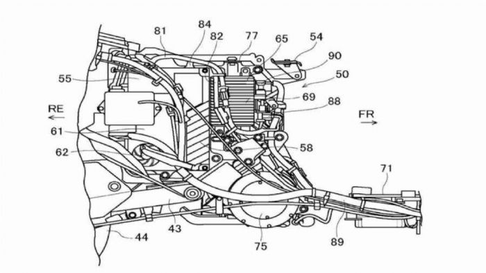
Εξωτερικά το ηλεκτρικό scooter της Suzuki δεν διαφέρει από ένα συμβατικό, αλλά κάτω από τα πλαστικά τα πράγματα αλλάζουν. Στα περισσότερα scooter αυτής της κατηγορίας χρησιμοποιείται η δοκιμασμένη λύση του να είναι ο κινητήρας και το ψαλίδι σε μια ενιαία μονάδα ή ο ηλεκτροκινητήρας να είναι στο κέντρο του πίσω τροχού. Οι διατάξεις αυτές δημιουργούν περισσότερο χώρο στο πλαίσιο για μεταφορά αποσκευών ή για να χωρούν μεγαλύτερες μπαταρίες.

Kοινοποίησε το »




Στην περίπτωση της Suzuki, ο κινητήρας βρίσκεται χαμηλά και η κίνηση μεταφέρεται στον πίσω τροχό με αλυσίδα, ενώ από πάνω του υπάρχουν τα υπόλοιπα ηλεκτρονικά εξαρτήματα και η μπαταρία. Μπορεί να φαίνεται περίεργη η απόφαση για μια τέτοια διάταξη, αλλά υπάρχει λόγος.

Το scooter είναι αερόψυκτο και διαθέτει ένα ιδιαίτερο σύστημα αγωγών και ανεμιστήρων. Η θεωρία πίσω από αυτό είναι ότι αν έχεις πολλά στοιχεία αερόψυξης όσο πιο κοντά γίνεται το ένα στο άλλο θα μπορούν να λειτουργούν σαν ένα σύστημα. Όλα αυτά βέβαια ακούγονται πολύ πολύπλοκα και το να έχεις τον κινητήρα σε ανοικτό χώρο ώστε να ψύχεται, θα ήταν πιο απλό και πιο αποδοτικό ίσως.  


       
Σε κάθε περίπτωση πάντως είναι ωραίο να βλέπουμε τη Suzuki να εξελίσσει νέες ιδέες και να δουλεύει πάνω σε νέα μοντέλα.

Kοινοποίησε το »