Η Kawasaki κατέθεσε δίπλωμα ευρεσιτεχνίας για μια συσκευή που θα αποτρέπει το «κλείδωμα» του τιμονιού κατά την είσοδο και στη μέση της στροφής , ώστε να μην επιβαρύνεται το μπροστινό σύστημα με κίνδυνο πτώσης.
«Χάσιμο» του μπροστινού η αιτία των περισσότερων πτώσεων
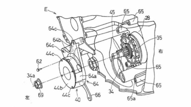
Η Kawasaki βρίσκεται σε διαδικασία εξέλιξης ενός συστήματος για την αποφυγή μπλοκαρίσματος και πτώσεων εξαιτίας του τιμονιού. Όλοι οι κατασκευαστές συνεχίζουν να εργάζονται σε ηλεκτρονικά ελεγχόμενα βοηθήματα οδήγησης, ωστόσο, η Kawasaki δεν έμεινε απών και πρόσφατα κατέθεσε αίτηση για δίπλωμα ευρεσιτεχνίας για μια συσκευή σχεδιασμένη να εξαλείφει μία από τις πιο συχνές αιτίες ατυχημάτων: το "κλείδωμα" του τιμονιού κατά την είσοδο και στη μέση της στροφής. Αυτό το σύστημα θα βοηθήσει τόσο του αγωνιζόμενους αναβάτες στην πίστα όσο και αυτούς που οδηγούν ερασιτεχνικά στο δρόμο.
Η κρίσιμη στιγμή είναι όταν μπαίνεις στην τροχιά, το φρένο απελευθερώνεται και το πιρούνι εκτείνεται, αφαιρώντας το φορτίο από τον μπροστινό τροχό: σε ακραίες συνθήκες, σε άσφαλτο με μικρή πρόσφυση ή με γωνία κλίσης που είναι πολύ έντονη, το ελαστικό μπορεί να χάσει πρόσφυση και ο αναβάτης να χάσει τελείως τον έλεγχο της μοτοσυκλέτας και να πέσει. Σήμερα είναι η πιο συχνή αιτία ατυχημάτων στους αγώνες.
Περιορισμός φορτίου κλίσεων στις στροφές για να μην πέφτεις
Η ιδέα της Kawasaki είναι να εξουδετερώσει τη μεταφορά φορτίου επεμβαίνοντας στο πίσω φρένο έτσι ώστε να μην επιτραπεί στο μπροστινό πιρούνι να εκταθεί πλήρως. Με λίγα λόγια θέλει να κρατηθεί το φορτίο που δέχονται οι αναρτήσεις σταθερό, χωρίς μεταβολές για να επωφελείται από την μέγιστη πρόσφυση των ελαστικών η μοτοσυκλέτα και να υπάρχει μικρότερο ποσοστό να «χάσεις» το μπροστινό. Σύμφωνα με την Kawasaki, μπορεί να επιτευχθεί με ένα βοηθητικό μαγνητικόφρένο τοποθετημένο απευθείας στο γρανάζι του κιβωτίουταχυτήτων. Προς το παρόν, δεν έχουν διευκρινιστεί οι λεπτομέρειες της λειτουργίας αυτού του φρένου, αλλά κατά πάσα πιθανότητα θα συνεργάζεται με την IMU όπως συμβαίνει και με τα υπόλοιπα συστήματα ασφαλείας (traction control, cornering ABS).
Μπαίνει φρένο στα Low Side
H Kawasaki εξελίσσει σύστημα αποτροπής "χασίματος" του μπροστινού
Σταθερό φορτίο των αναρτήσεων στις στροφές
Μαγνητικό πίσω φρένο θα συνεργάζεται με την IMU
Μήπως με τόσα ηλεκτρονικά θα χάνεται η «αξία» του αναβάτη;