LIVE: κίνηση στους δρόμους
Εξουσιοδοτημένοι αντιπρόσωποι - Συνεργάτες MotoΤρίτη

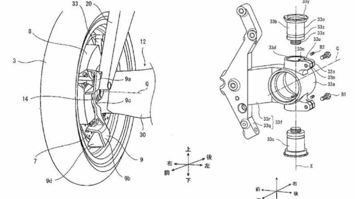
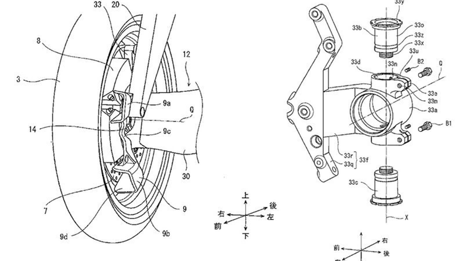
Τα σχέδια που φαίνεται να απεικονίζουν την νέα πατέντα της Kawasaki.

Τα σχέδια που φαίνεται να απεικονίζουν την νέα πατέντα της Kawasaki.

Kawasaki: Πατεντάρει τρίτροχο για παραγωγή;

Διαβάστηκε από 2.906 αναγνώστες (20/7/2018)

Σχέδια που κυκλοφόρησαν στην Ιαπωνία δείχνουν ότι η Kawasaki εισέρχεται και αυτή στα τρίτροχα οχήματα παραγωγής! Τι ακριβώς γίνεται;

mototriti Team

Το 2013, η Kawasaki με το «Concept J» είπε προκαλέσει παραλήρημα στους αναβάτες και τον τύπο. Το εξωφρενικά φουτουριστικό τετράτροχο (!) concept μπορούσε να πλαγιάσει στις στροφές και θεωρήθηκε πολύ προχωρημένο για τότε, όμως με την εξέλιξη στον χώρο και μετά την εμφάνιση του Niken, φαίνεται ότι η Kawasaki έδωσε νέα πνοή ζωής στο project.

Πιο συγκεκριμένα, σχέδια που ανακάλυψε το περιοδικό Young Machine δείχνουν την κατοχύρωση σε πατέντα, μηχανισμού πολλαπλών τροχών και ανάρτησης εμπρός για μοτοσυκλέτα. Η πατέντα κατατέθηκε μόλις χθες και άναψε φωτιές, για τα σχέδια της εταιρείας από το Akashi.

Όσα εμφανίζονται στο σχέδιο μπορούν να δημιουργήσουν μια πρώτη εντύπωση, σχετικά με το όχημα. Γίνεται φανερό, ότι μιλάμε για ένα σύστημα αρθρωτού παραλληλογράμου εμπρός, όπως χρησιμοποιείται σε πολλά τρίτροχα scooters, ενώ η σύνδεση του οχήματος με τους τροχούς δεν γίνεται μέσω πιρουνιών, αλλά βραχιόνων και ψαλιδιού.

Ακριβώς πίσω από την διάταξη της ανάρτησης, βλέπουμε και ένα «κουτί», το οποίο θα μπορούσε να είναι μια μπαταρία, ενός νέου ηλεκτροκίνητου οχήματος. Ωστόσο, παρά το γεγονός ότι τα σχέδια πυροδοτούν συζητήσεις, δεν αποκαλύπτεται με σαφήνεια περί τίνος ακριβώς πρόκειται.

Επίσης, στην σφαίρα των υποθέσεων ανήκει και πότε θα δούμε, ότι είναι να δούμε. Θα παρουσιάσει η Kawasaki ένα νέο μοντέλο με 3 η περισσότερους τροχούς; Και αν ναι, θα είναι και πάλι concept ή μιλάμε πλέον για μοντέλο παραγωγής;
 

LYBEROPOULOS
LYBEROPOULOS