LIVE: κίνηση στους δρόμους
Εξουσιοδοτημένοι αντιπρόσωποι - Συνεργάτες MotoΤρίτη

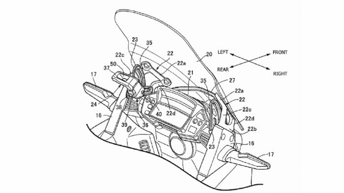
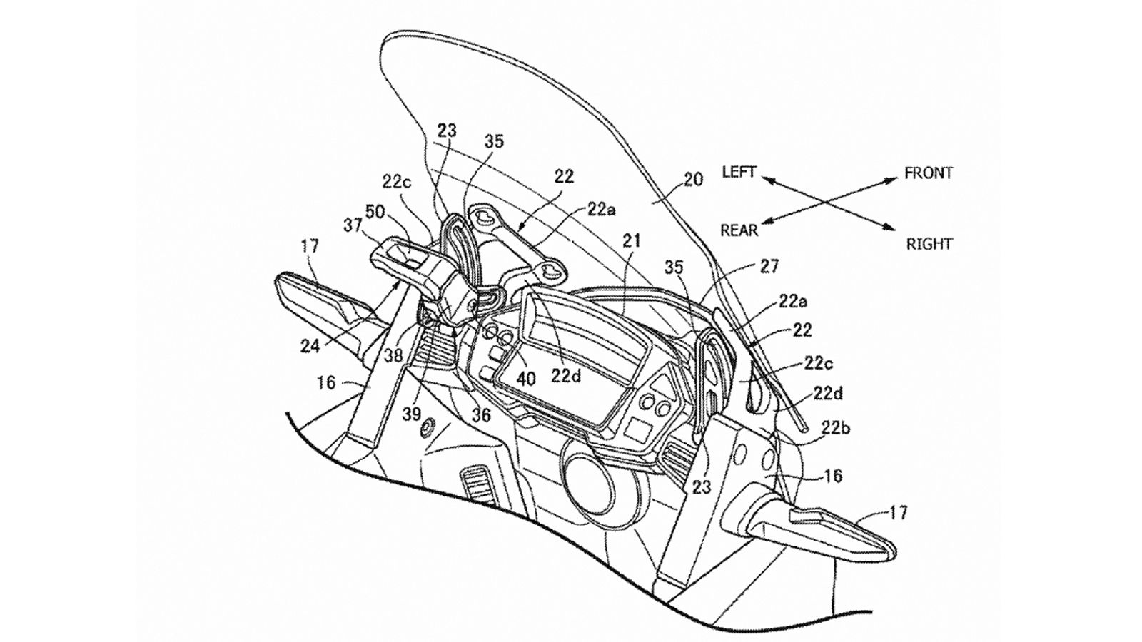
Τα σχέδια προς κατοχύρωση για τις αλλαγές, από την Honda. Προσέξτε τον ρυθμιστή της ζελατίνας (με τον αριθμό 37).

Τα σχέδια προς κατοχύρωση για τις αλλαγές, από την Honda. Προσέξτε τον ρυθμιστή της ζελατίνας (με τον αριθμό 37).

Τα σχέδια προς κατοχύρωση για τις αλλαγές, από την Honda. Προσέξτε τον ρυθμιστή της ζελατίνας (με τον αριθμό 37).

Αλλαγές στο Crosstourer

Μικρές αλλαγές στα σημεία θα κάνει η Honda στο μεγάλο της on-off, οι οποίες θα επηρεάσουν την εμφάνιση αλλά και την ανεμοκάλυψη του αναβάτη.

 
Η Honda θα προβεί σε μικρές μεταβολές στο VFR1200 Crosstourer, όσον αφορά το μοντέλο του επόμενου έτους. Η Ιαπωνική εταιρεία κατέθεσε σχέδια για κατοχύρωση, στα οποία απεικονίζονται αλλαγές στην ζελατίνα αλλά και στο εμπρός ράμφος. 

Συγκεκριμένα, η ζελατίνα θα γίνει σημαντικά μεγαλύτερη, ενώ αποκτά και νέο ρυθμιστή ύψους, ο οποίος θα χρησιμοποιείται από το αριστερό χέρι του αναβάτη και φαίνεται με τον αριθμό 37 στην δεύτερη εικόνα. 

Επιπλέον, όπως φαίνεται και στην εικόνα, το ράμφος του μοντέλου πλέον εξαφανίζεται τελείως, σε μια γραμμή που θυμίζει το Africa Twin. Λέτε σιγά σιγά το ράμφος να μας «εγκαταλείπει» ως σχεδιαστικό στοιχείο, στα on-off, μετά από κυριαρχία αρκετών ετών; 

 

HONDA - ΤΕΛΕΥΤΑΙΑ ΝΕΑ

ΥΠΗΡΕΣΙΕΣ: ΝΕΕΣ ΤΙΜΕΣ - ΠΡΟΣΦΟΡΕΣ