LIVE: κίνηση στους δρόμους
Εξουσιοδοτημένοι αντιπρόσωποι - Συνεργάτες MotoΤρίτη

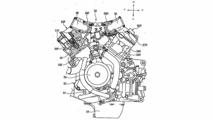
Κάποια από τα σχέδια της νέας πατέντας για τον V4 κινητήρα.

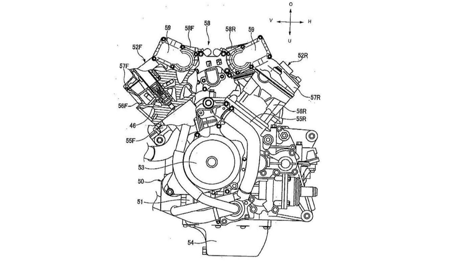
Κάποια από τα σχέδια της νέας πατέντας για τον V4 κινητήρα.

Κάποια από τα σχέδια της νέας πατέντας για τον V4 κινητήρα.

Συνεχίζει την ανάπτυξη νέου V4 η Honda

Διαβάστηκε από 12.485 αναγνώστες (7/6/2021)

Τα μηχανολογικά διαμάντια είναι παντοτινά! Μάλλον αυτό σκέφτεται και η Honda, καθώς υπάρχουν ενδείξεις ότι συνεχίζει την ανάπτυξη ενός νέου V4. Σε τι μοντέλο Honda θα θέλατε να δείτε τον νέο V4;

mototriti Team

HONDA: Kαρακώστας Κλείσε τώρα Τest Ride σε όλα Best Sellers μοντέλα

HONDA: PCX125...Η καλύτερη πλευρά της πόλης!

Η ιστορία σχετικά με έναν νέο V4 κινητήρα από την Honda κρατάει αισίως… 8 χρόνια πλέον, αφού τα πρώτα σημάδια ανάπτυξης του κινητήρα αναφέρθηκαν το 2013, με την εταιρεία να καταθέτει τις ανάλογες πατέντες σε ΗΠΑ και Ιαπωνία. Τώρα όμως, φαίνεται ότι όχι μόνο δεν έχει σταματήσει η δουλειά της εταιρείας στο Project, αλλά συνεχίζεται με κατοχύρωση της πατέντας και σε ευρωπαϊκό γραφείο ευρεσιτεχνιών.
 
Τι ετοιμάζει η Honda λοιπόν; Σύμφωνα με τα ρεπορτάζ από διεθνή μέσα, o υπό ανάπτυξη V4 κινητήρας της Honda θα φέρει σύστημα απενεργοποίησης κυλίνδρων, για την μείωση της θερμότητας και των ρύπων του κινητήρα στο ρελαντί ή υπό συγκεκριμένες συνθήκες λειτουργίας. Πρόκειται για μια τεχνολογία που έχουμε δει σε κινητήρες όπως οι μεγάλοι V2 της Indian και ο V4 της Ducati, στους οποίους ο πίσω κύλινδρος (ή κύλινδροι) απενεργοποιείται κατά το ρελαντί. Ωστόσο, ο κινητήρας της Honda λέγεται ότι θα μπορεί να λειτουργεί με κυλίνδρους απενεργοποιημένους ακόμα και σε πορεία.
 
Με έναν τέτοιο τρόπο, τα ηλεκτρονικά συστήματα διαχείρισης της μοτοσυκλέτας θα μπορούσαν να προσαρμόσουν την ισχύ και τον τρόπο συμπεριφοράς του μοτέρ, με πολύ πιο έντονο και αποτελεσματικό τρόπο από μια απλή αλλαγή στην χαρτογράφηση. Παράλληλα, με τον τρόπο αυτό επιτυγχάνεται και δραστική μείωση των ρύπων, όταν δεν απαιτείται η πλήρης ισχύς του κινητήρα.
 
Αν και πολλά στοιχεία δεν έχουν ακόμα αποκαλυφθεί, είναι αναμενόμενο ότι ο νέος V4, αν τελικά μπει στην παραγωγή, θα είναι ένας κινητήρας κορυφής της Honda και θα χρησιμοποιηθεί σε ανάλογη μοτοσυκλέτα: Είτε κάποιο υπερπολυτελές sport/tourer μοντέλο, ή κάποιο νέο superbike, αν και το τελευταίο σενάριο έχει κυκλοφορήσει τόσο πολύ πια, που γίνεται ελαφρώς δύσπιστο… Μόνο ο χρόνος θα δείξει τι θα γίνει εν τέλει.

(Πηγή: Visordown/Moto.it)
 

AUTOAGORA