QJMOTOR: Ετοιμάζει τρικύλινδρη 700άρα με ημιαυτόματο κιβώτιο
Κατάθεση πατέντας για μοτοσυκλέτα με νέο, τρικύλινδρο κινητήρα 700 κ.εκ.
Ημιαυτόματο κιβώτιο ταχυτήτων με σερβομηχανισμούς για συμπλέκτη και αλλαγές
Με σχεδιασμό και γεωμετρία που στοχεύει σε επιδόσεις και μειωμένο βάρος
Εικασίες για απόδοση 100 ίππων και ανταγωνιστική τιμή
QJMOTOR: MTX 125 ABS/ TCS Top Box - Το 125άρι που ανέβασε το επίπεδο της κατηγορίας!
Κατάθεση πατέντας για μοτοσυκλέτα με νέο, τρικύλινδρο κινητήρα 700 κ.εκ.
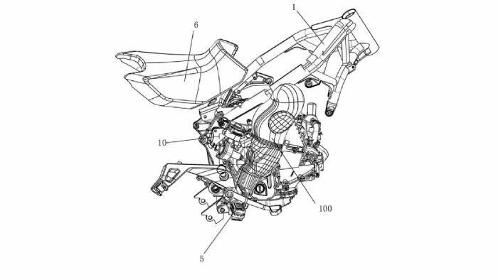
Η QJMOTOR προχώρησε στην κατάθεση διπλώματος ευρεσιτεχνίας για μια νέα μοτοσυκλέτα, η οποία θα εξοπλίζεται με τρικύλινδρο κινητήρα 700 κ.εκ. Πρόκειται για μια σημαντική εξέλιξη, καθώς μέχρι σήμερα η γκάμα της εταιρείας περιλαμβάνει μονοκύλινδρους, δικύλινδρους παράλληλους, V-twin, V4 και τετρακύλινδρους εν σειρά, αλλά δεν διαθέτει τρικύλινδρο κινητήρα. Σύμφωνα με τις πληροφορίες από την πατέντα, η νέα μονάδα φέρει χαρακτηριστικά σχεδιαστικά στοιχεία που επιβεβαιώνουν την τρικύλινδρη αρχιτεκτονική, παρότι ορισμένες λεπτομέρειες παραμένουν ασαφείς λόγω της στρατηγικής απόκρυψης τμημάτων των σχεδίων. Η ανάπτυξη ενός τέτοιου κινητήρα σηματοδοτεί την πρόθεση της QJMOTOR να επεκτείνει τις τεχνολογικές της λύσεις. Η νέα μοτοσυκλέτα αναμένεται να κυκλοφορήσει σύντομα, ακολουθώντας τον δυναμικό ρυθμό ανάπτυξης της εταιρείας.
Ημιαυτόματο κιβώτιο ταχυτήτων με σερβομηχανισμούς για συμπλέκτη και αλλαγές
Εκτός από τον νέο κινητήρα, το δίπλωμα ευρεσιτεχνίας της QJMOTOR επικεντρώνεται και στο ημιαυτόματο κιβώτιο ταχυτήτων που θα συνοδεύει τη μοτοσυκλέτα. Το σύστημα αυτό χρησιμοποιεί δύο ηλεκτρομηχανικούς σερβομηχανισμούς: έναν για τη λειτουργία του συμπλέκτη και έναν για την αλλαγή των σχέσεων. Η τεχνολογία αυτή επιτρέπει στον αναβάτη να αλλάζει ταχύτητες χωρίς να χρησιμοποιεί συμβατικό λεβιέ ή μανέτα συμπλέκτη, προσφέροντας ευκολία και ταχύτερες αλλαγές. Το γεγονός ότι η QJMOTOR επιλέγει ένα τέτοιο σύστημα δείχνει τη διάθεση της να καινοτομήσει, ενσωματώνοντας τεχνολογίες που συνδυάζουν τις επιδόσεις ενός μηχανικού κιβωτίου με την ευκολία χρήσης ενός αυτόματου. Η επιλογή αυτή θα μπορούσε να κάνει τη νέα μοτοσυκλέτα ελκυστική για ευρύτερο κοινό.
Με σχεδιασμό και γεωμετρία που στοχεύει σε επιδόσεις και μειωμένο βάρος
Αν και η QJMOTOR δεν έχει δώσει επίσημα στοιχεία για τον κινητήρα της νέας μοτοσυκλέτας, οι πρώτες πληροφορίες δείχνουν ομοιότητες με τον τρικύλινδρο κινητήρα 700 κ.εκ. της Zontes. Η Zontes παρουσίασε τη δική της τρικύλινδρη μονάδα το 2023, με χαρακτηριστικά που παραπέμπουν στον κινητήρα της Yamaha MT-09. Αντίστοιχα, ο κινητήρας της QJMOTOR φαίνεται να διαθέτει παρόμοια γεωμετρία και σχεδιασμό, χωρίς όμως να αποτελεί άμεση αντιγραφή. Επιπλέον, το ημιαυτόματο κιβώτιο θυμίζει έντονα το Y-AMT της Yamaha, γεγονός που ενισχύει την άποψη ότι η QJMOTOR αξιοποιεί ήδη υπάρχουσες τεχνολογίες, προσαρμόζοντάς τις φυσικά στη φύση των δικών της κινητήρων. Αυτή η στρατηγική είναι σύνηθες φαινόμενο στη βιομηχανία μοτοσυκλετών, όπου διαφορετικοί κατασκευαστές χρησιμοποιούν παραπλήσια τεχνολογικά θεμέλια για την ανάπτυξη νέων μοντέλων και νέων λύσεων στα ήδη υπάρχοντά τους.



