LIVE: κίνηση στους δρόμους
Εξουσιοδοτημένοι αντιπρόσωποι - Συνεργάτες MotoΤρίτη

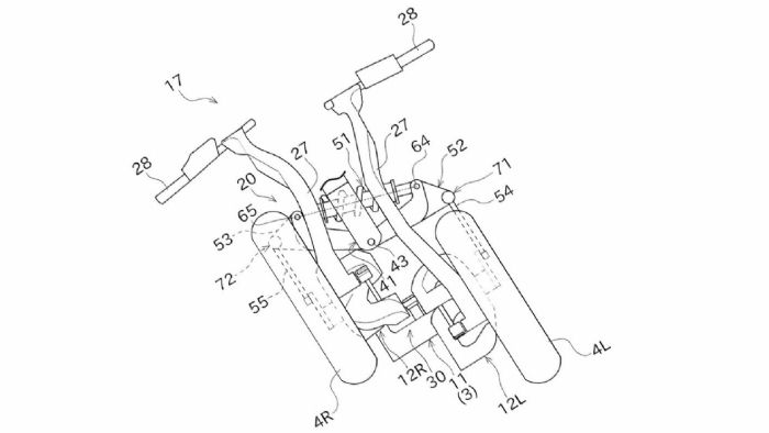
Μερικά από τα σχέδια της Kawasaki για την νέα πρόταση τρίτροχης μοτοσυκλέτας.

Μερικά από τα σχέδια της Kawasaki για την νέα πρόταση τρίτροχης μοτοσυκλέτας.

Μερικά από τα σχέδια της Kawasaki για την νέα πρόταση τρίτροχης μοτοσυκλέτας.

Μερικά από τα σχέδια της Kawasaki για την νέα πρόταση τρίτροχης μοτοσυκλέτας.

Kawasaki: Νέα σχέδια για ριζοσπαστικό τρίτροχο

Διαβάστηκε από 16.759 αναγνώστες (16/2/2021)

Συνεχίζει τις μελέτες της για «εναλλακτική» μοτοσυκλέτα υψηλών επιδόσεων η Kawasaki, κατοχυρώνοντας ένα νέο σύστημα εμπρόσθιας ανάρτησης δύο τροχών. Δείτε περισσότερα…

mototriti Team

Η Kawasaki έχει δείξει ότι μελετά τις τρίτροχες μοτοσυκλέτες επιδόσεων εδώ και αρκετά χρόνια, καθώς τουλάχιστον από το 2013 κάνουν την εμφάνιση τους ιδέες και σχέδια για την προσέγγιση. Αυτή την φορά, όμως, νέα πλάνα από το Ιαπωνικό Γραφείο Πατεντών παρουσιάζουν μια ακόμα εργασία της Kawasaki, που διαφέρει σημαντικά από όλα τα προηγούμενα project που έχουν εμφανιστεί στο διαδίκτυο.
 
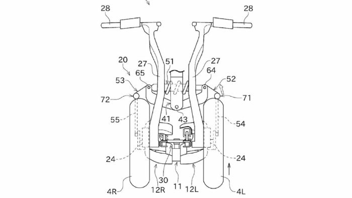
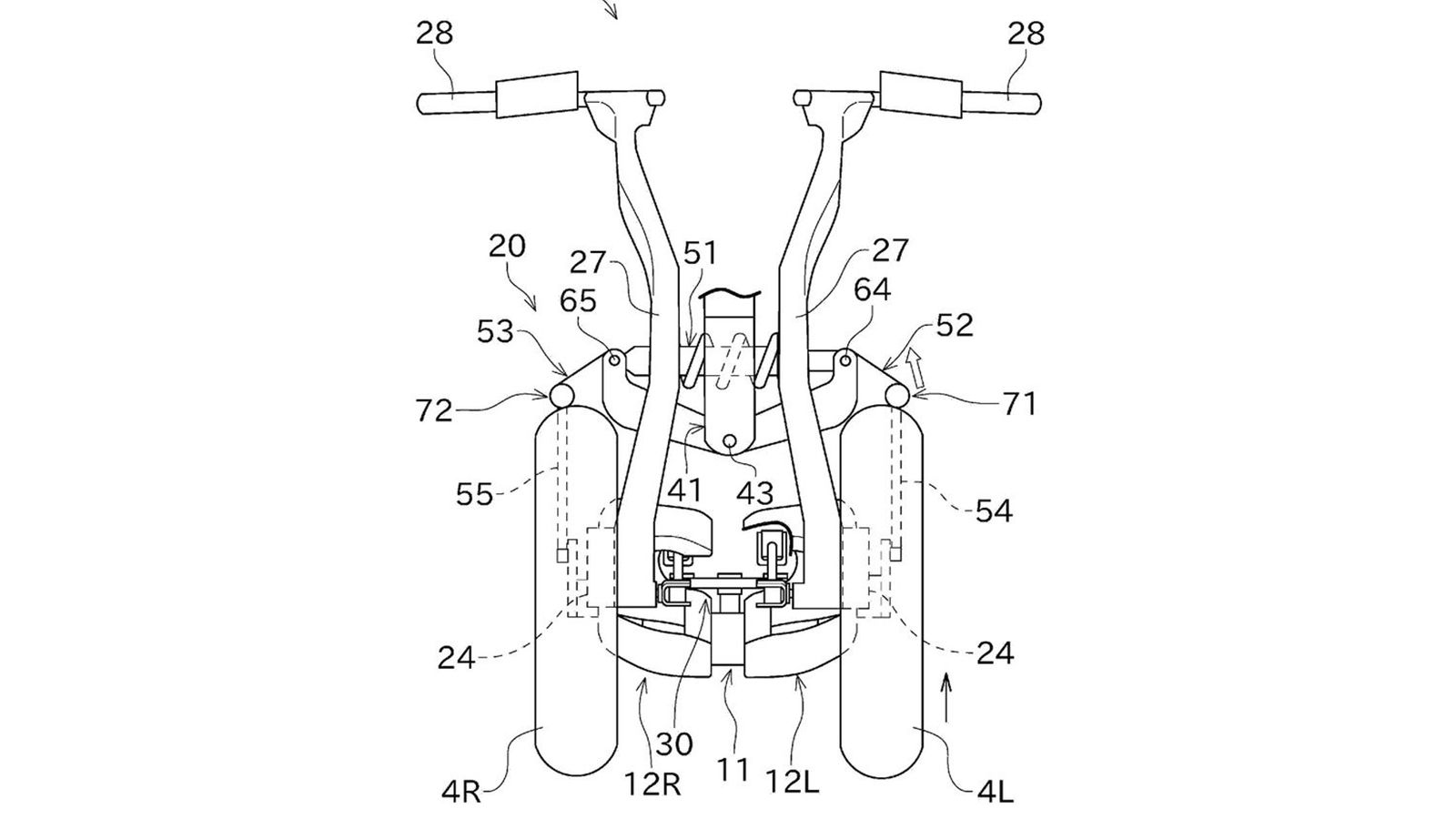
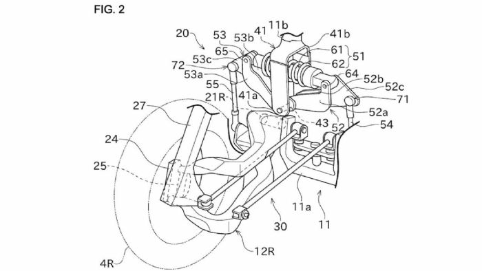
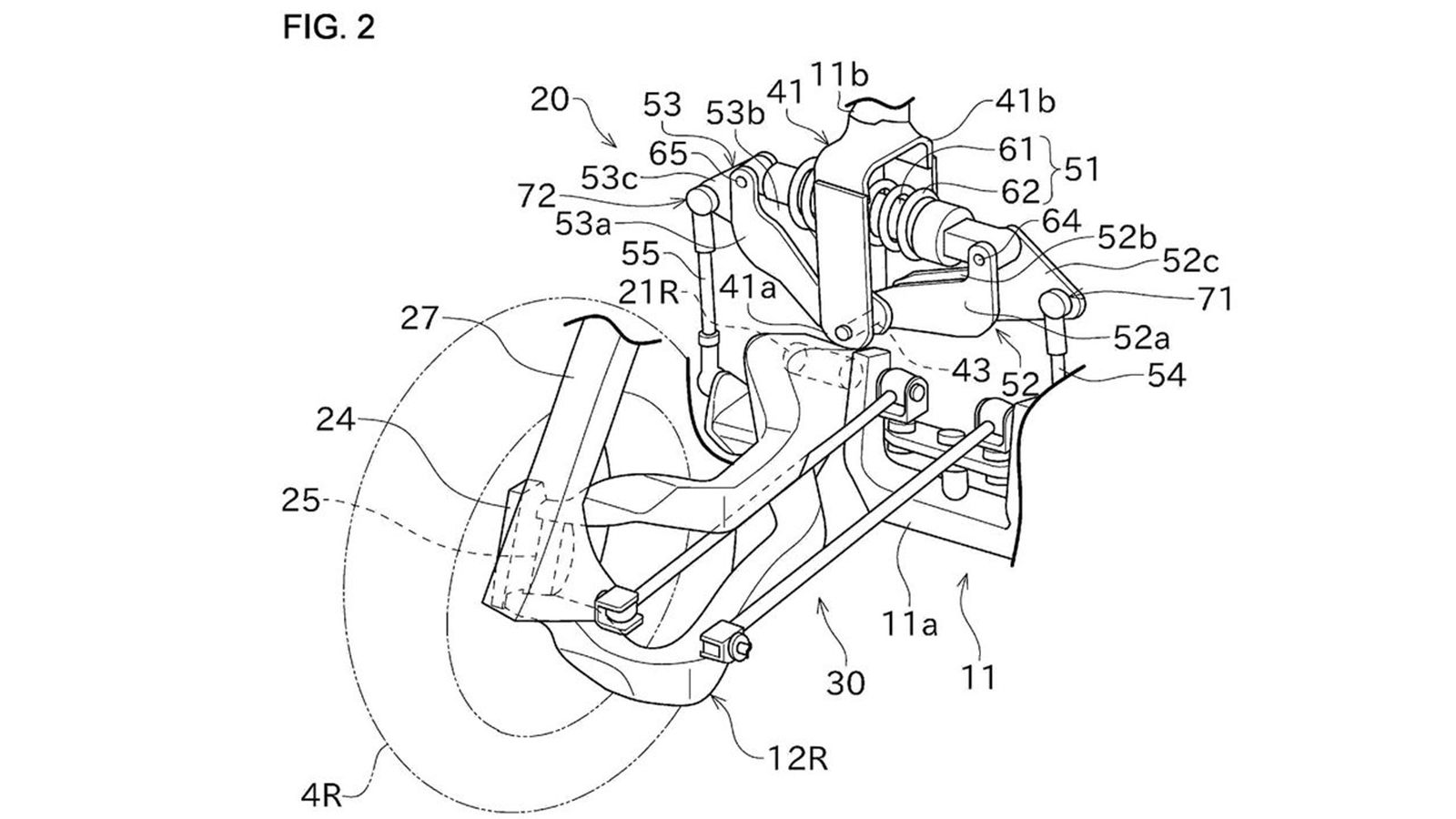
Η νέα πρόταση της Kawasaki προτείνει μια εντελώς διαφορετική προσέγγιση, καθώς κάθε ένας από τους 2 εμπρός τροχούς συνδέεται… με την αντίστοιχη χειρολαβή του τιμονιού! Όπως βλέπετε και στο σχέδιο, ένας μεγάλος βραχίονας συνδέει απευθείας την χειρολαβή με τον εκάστοτε τροχό, ενώ οι δύο τροχοί συνδέονται μεταξύ τους με ένα πολύπλοκο σύστημα ανάρτησης.


 
Κάπως έτσι, το σύστημα επιτρέπει τις εναλλαγές κλίσης του οχήματος, σαν κανονική μοτοσυκλέτα, όπως επίσης και την ανεξάρτητη λειτουργία ανάρτησης για τον κάθε τροχό. Την απορρόφηση των οδικών ανωμαλιών αναλαμβάνει ένα κεντρικό αμορτισέρ, τοποθετημένο στο πλαίσιο, το οποίο επίσης παίρνει κλίση μαζί με την μοτοσυκλέτα αλλά και τους τροχούς, μέσω της ανάλογης άρθρωσης.


 
Πρόκειται για την πρώτη, μέσα από πολλές πατέντες που έχει καταθέσει η Kawasaki, η οποία είναι πιστή σε τέτοιο βαθμό με το αρχικό Concept J του 2013. Με την χρήση αυτού του συστήματος, η Kawasaki θέλει να εξασφαλίσει μειωμένο μη αναρτώμενο βάρος (κάτι σημαντικό για οχήματα υψηλών επιδόσεων), αλλά και αυξημένη αίσθηση προς τον αναβάτη, λόγω της απευθείας σύνδεσης των χειρολαβών με τους τροχούς και όχι διαμέσου πολλαπλών συνδέσμων. Πως σας φαίνεται; Θα οδηγούσατε κάτι τέτοιο;

Πηγή: CycleWorld
 

VITALIOTIS