LIVE: κίνηση στους δρόμους
Εξουσιοδοτημένοι αντιπρόσωποι - Συνεργάτες MotoΤρίτη

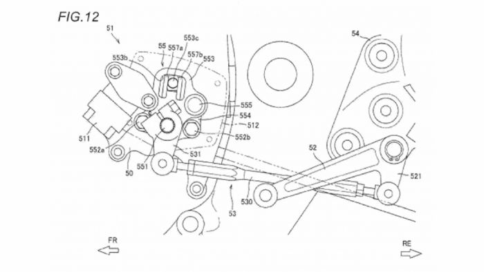
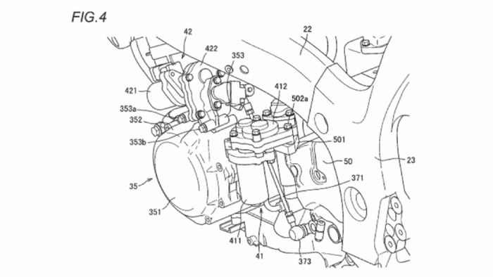
Μερικά από τα σχέδια, που κατοχυρώθηκαν για πατέντα από την Suzuki. Οι λεπτομέρειες λειτουργίας του ημιαυτόματου σασμάν είναι προφανείς.

Μερικά από τα σχέδια, που κατοχυρώθηκαν για πατέντα από την Suzuki. Οι λεπτομέρειες λειτουργίας του ημιαυτόματου σασμάν είναι προφανείς.

Μερικά από τα σχέδια, που κατοχυρώθηκαν για πατέντα από την Suzuki. Οι λεπτομέρειες λειτουργίας του ημιαυτόματου σασμάν είναι προφανείς.

Μερικά από τα σχέδια, που κατοχυρώθηκαν για πατέντα από την Suzuki. Οι λεπτομέρειες λειτουργίας του ημιαυτόματου σασμάν είναι προφανείς.

Hayabusa με ημιαυτόματο σασμάν

Διαβάστηκε από 8.441 αναγνώστες (16/2/2018)

Είναι πολύ πιθανόν η επόμενη γενιά του hypersport της Suzuki να εξοπλίζεται με ημιαυτόματο κιβώτιο, όπως δείχνουν πατέντες που κατοχυρώθηκαν. Δείτε περισσότερα…

mototriti Team

SUZUKI: New Address 125 με 2.295ε! 4 Χρόνια εγγύηση και 2 οδική βοήθεια!

Περισσότερα νέα στοιχεία ήρθαν στο φως για την επόμενη Suzuki Hayabusa, μετά από κατοχύρωση πατεντών από την ιαπωνική εταιρεία, στην Γερμανία, στις ΗΠΑ και στην Ιαπωνία. Όπως γίνεται προφανές, η Suzuki δουλεύει πάνω σε ένα σύστημα ημιαυτόματου κιβωτίου ταχυτήτων, ενώ τα σχέδια που βλέπετε δείχνουν μάλλον… εξόφθαλμα, ότι μιλάμε για Hayabusa!

Το κιβώτιο που προτείνει η Suzuki είναι ουσιαστικά ένα αυτοματοποιημένο συμβατικό σασμάν, που αναλαμβάνει την λειτουργία του συμπλέκτη και του «μύλου» μέσω ηλεκτρικών ενεργοποιητών, όμως οι αλλαγές δεν θα γίνονται από πλήκτρα (όπως, για παράδειγμα, στο DCT της Honda), αλλά από τον παραδοσιακό λεβιέ, ο οποίος θα παραμείνει στην θέση του. Ωστόσο, δεν θα συνδέεται μηχανικά με το κιβώτιο, αλλά με έναν διακόπτη, ενώ προβλέπεται μηχανισμός για τεχνητή αίσθηση, προκειμένου ο αναβάτης να νιώθει το «κλικ» σε κάθε αλλαγή.




Δεν είναι ακόμα βέβαιο επίσημα, αν το σύστημα θα βγει στην παραγωγή. Ωστόσο, η χρονική στιγμή της κατοχύρωσής του, σε συνδυασμό με την επικείμενη ανανέωση του μοντέλου το 2019, δείχνει ότι δεν είναι και απίθανο! Περιμένουμε και περισσότερα...