LIVE: κίνηση στους δρόμους
Εξουσιοδοτημένοι αντιπρόσωποι - Συνεργάτες MotoΤρίτη

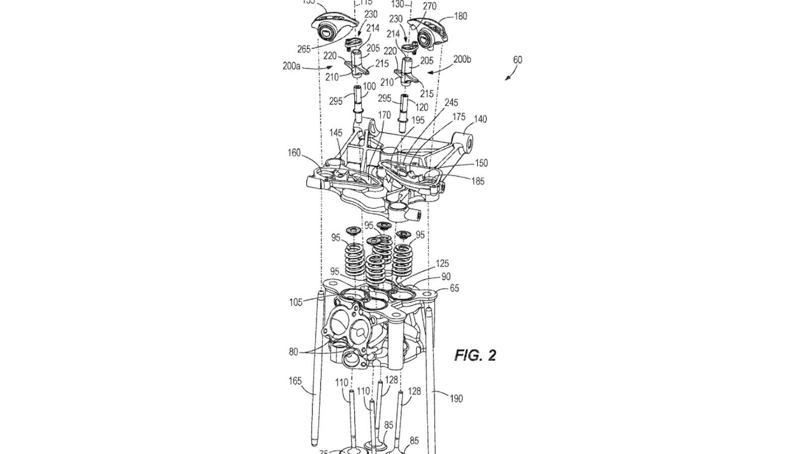
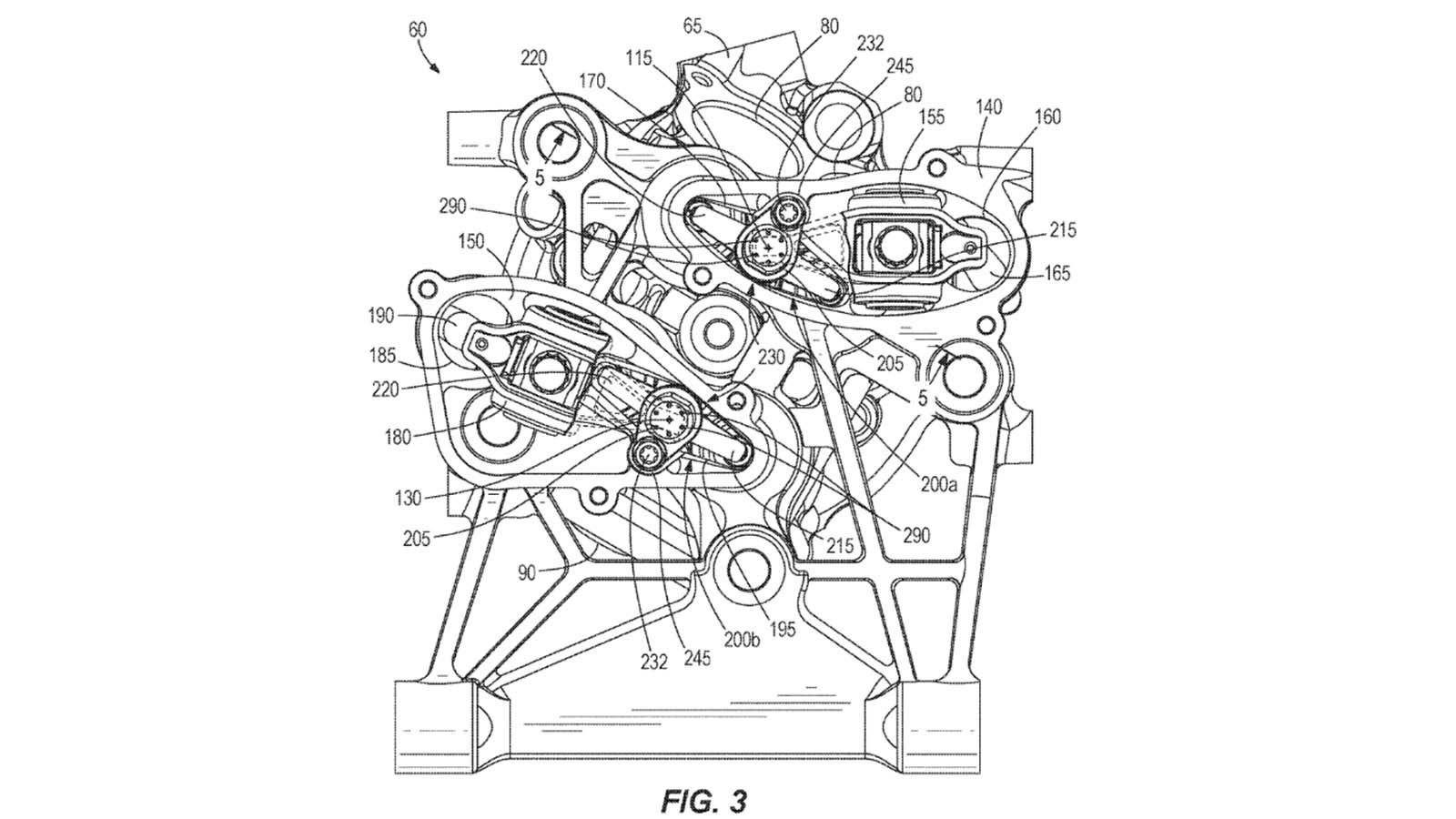
Μερικά από τα τεχνικά σχέδια που η Harley κατοχύρωσε, για το νέο σύστημα βαλβίδων της.

Μερικά από τα τεχνικά σχέδια που η Harley κατοχύρωσε, για το νέο σύστημα βαλβίδων της.

Harley-Davidson: Ετοιμάζει νέο κινητήρα

Διαβάστηκε από 2.363 αναγνώστες (26/8/2019)

Πατέντες που αποκαλύπτουν νέο μοτέρ στην ανάπτυξη από την εταιρεία του Milwaukee έκαναν την εμφάνισή τους. Δείτε περισσότερα…

mototriti Team

Η Harley-Davidson αναπτύσσει διαρκώς νέα και ενδιαφέροντα πράγματα, τα τελευταία χρόνια και έχει προκαλέσει μεγάλη αναμονή, ιδιαίτερα για τα εντελώς νεωτεριστικά Pan America και Streetfighter, τα οποία θα φέρουν και εντελώς νέο κινητήρα στα σύγχρονα πρότυπα. Μέχρι τότε όμως, οι μηχανικοί της Harley-Davidson δεν εγκαταλείπουν τα γνωστά τους μονοπάτια. Σύμφωνα με Αμερικανούς κατασκόπους, σχέδια από πατέντα που κατατέθηκαν αποκαλύπτουν έναν νέο κινητήρα από την μάρκα, να βρίσκεται στα σκαριά.

Πιο συγκεκριμένα, ο νέος κινητήρας πιθανόν θα διαδεχθεί τον τωρινό Milwaukee-Eight και, μεταξύ άλλων, φέρει ένα ανασχεδιασμένο σύστημα κίνησης βαλβίδων. Όπως ξέρουμε, η Harley-Davidson χρησιμοποιεί ακόμα σύστημα ωστηρίων χωρίς επικεφαλής εκκεντροφόρο, μια δοκιμασμένη μεν αλλά με αρκετούς περιορισμούς δε, λύση. Ένας τέτοιος κινητήρας δεν μπορεί να ανεβάσει από την φύση του πολλές στροφές, αλλά η Harley-Davidson φαίνεται ότι ψάχνεται για λύση επί τούτου, χωρίς όμως να εγκαταλείψει τις… αρχές της!

Ο νέος κινητήρας θα χρησιμοποιεί ακόμα ωστήρια, αλλά με διαφορετική διάταξη και τοποθέτηση των μηχανικών μερών. Αντί τα ωστήρια για τις βαλβίδες να βρίσκονται από την μία μόνο πλευρά του κινητήρα, θα είναι και στις δύο, ενώ τελείως διαφορετικά θα είναι και τα εξαρτήματα του συστήματος στην κεφαλή: Μικρότερα και φυσικά ελαφρύτερα. Έτσι λοιπόν ο κινητήρας θα μπορεί –στην θεωρία- να ανεβάσει περισσότερες στροφές, άρα να είναι και ισχυρότερος.

Φαίνεται ότι η Harley, κατά παράδοση, δεν θέλει ακόμα να αφήσει τα μοναδικά της «κάστρα», εξερευνώντας στο έπακρο τα κεκτημένα της. Μην ξεχνάμε ότι, στην αυγή της Euro5 εποχής, οι σχετικά αργόστροφοι κινητήρες μεγάλου κυβισμού είναι οι κερδισμένοι προς το παρόν στον αγώνα για την μείωση των ρύπων και η Harley φυσικά αυτό το ξέρει πολύ καλά…
 

VITALIOTIS
PAPALEXANDRAKIS