LIVE: κίνηση στους δρόμους
Εξουσιοδοτημένοι αντιπρόσωποι - Συνεργάτες MotoΤρίτη

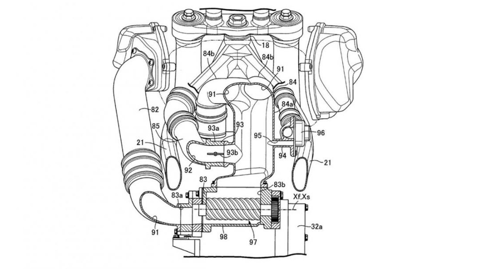
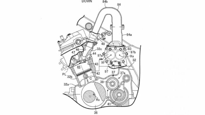
Όψη του κινητήρα από την αριστερή πλευρά, από την οποία φαίνονται η τοποθέτηση του κομπρέσορα και του αυλού εισαγωγής.

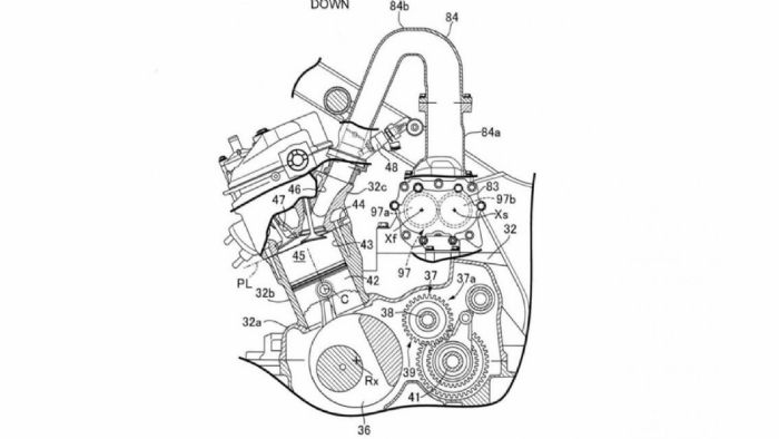
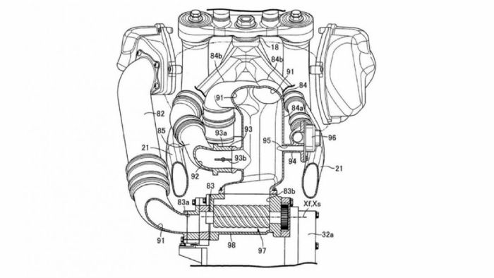
Όψη του κινητήρα από πίσω, στην οποία φαίνεται η μορφή των στοιχείων του κομπρέσορα.

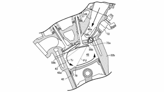
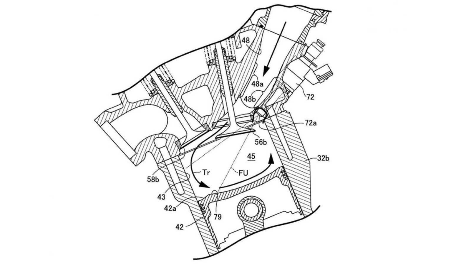
Στο εσωτερικό ενός κυλίνδρου του νέου κινητήρα: Φαίνεται η χρήση μπεκ άμεσου ψεκασμού, στο πίσω μέρος, κοντά στην βαλβίδα εισαγωγής.

H Honda ετοιμάζει την «τουρμπάτη Africa»

Διαβάστηκε από 2.717 αναγνώστες (2/7/2021)

Να πως ξεχωρίζεις στην κορυφαία κατηγορία της αγοράς. Η Honda δουλεύει πάνω σε «κομπρεσοράτο» δικύλινδρο για τα επόμενα Africa και όχι μόνο. Εσείς θα οδηγούσατε ένα Adventure με «turbo»;

mototriti Team

HONDA: Kαρακώστας Κλείσε τώρα Τest Ride σε όλα Best Sellers μοντέλα

HONDA: PCX125...Η καλύτερη πλευρά της πόλης!

Περισσότερα σχέδια τεχνικών πατεντών της Honda, έκαναν την εμφάνιση τους σε διεθνή μέσα τις προηγούμενες ώρες, θυμίζοντας στον χώρο της μοτοσυκλέτας κάτι που γνωρίζαμε και από νωρίτερα: Ότι η Honda δουλεύει πάνω σε έναν δικύλινδρο κινητήρα με κομπρέσορα, ο οποίος μάλιστα θυμίζει αυτόν του Africa Twin.


Όψη του κινητήρα από την αριστερή πλευρά, από την οποία φαίνονται η τοποθέτηση του κομπρέσορα και του αυλού εισαγωγής.

Όψη του κινητήρα από την αριστερή πλευρά, από την οποία φαίνονται η τοποθέτηση του κομπρέσορα και του αυλού εισαγωγής.

Kοινοποίησε το »
Σχολιάσε το στο facebook »

 
Προσέξτε τα σχέδια: Η «μοτοσυκλέτα» που φαίνεται να φιλοξενεί τον κινητήρα θυμίζει ξεκάθαρα την Africa Twin, με τις επιπλέον σωληνώσεις του υπερσυμπιεστή να είναι πασιφανείς. Στα υπόλοιπα τεχνικά σχέδια, φαίνονται και περισσότερες λεπτομέρειες για την πατέντα, όσον αφορά την διάταξη της σωλήνωσης και τα επιμέρους τμήματα του συστήματος τροφοδοσίας. Ο κομπρέσορας παίρνει κίνηση από τον κινητήρα με μηχανικό τρόπο, αυξάνοντας την παροχή του αέρα προς τον τελευταίο. Από το σύστημα απουσιάζει διάταξη ψύξης του εισερχόμενου αέρα όπως π.χ. κάποιο intercooler , αν και σίγουρα η Honda κάτι θα ξέρει, κατά την μελέτη του συστήματος και των παραμέτρων του.

Όψη του κινητήρα από πίσω, στην οποία φαίνεται η μορφή των στοιχείων του κομπρέσορα.

Όψη του κινητήρα από πίσω, στην οποία φαίνεται η μορφή των στοιχείων του κομπρέσορα.

 
Η τροφοδοσία με καύσιμο του κινητήρα φαίνεται ότι θα γίνεται με δύο μπεκ ανά κύλινδρο: Το ένα στους αυλούς εισαγωγής και το άλλο απευθείας μέσα στον θάλαμο καύσης! Αυτό μαρτυρά αν μη τι άλλο, μια νεωτεριστική προσέγγιση της Honda η οποία παίρνει ιδέες από τον χώρο των αυτοκινήτων. Ο άμεσος ψεκασμός, μπορεί να συμβάλλει στην μείωση των ρύπων αλλά και την αύξηση της θερμοδυναμικής απόδοσης του κινητήρα. Αλλαγές οι οποίες σίγουρα θα απαιτηθούν, όσο οι προδιαγραφές ρύπων γίνονται αυστηρότερες…

Στο εσωτερικό ενός κυλίνδρου του νέου κινητήρα: Φαίνεται η χρήση μπεκ άμεσου ψεκασμού, στο πίσω μέρος, κοντά στην βαλβίδα εισαγωγής.

Στο εσωτερικό ενός κυλίνδρου του νέου κινητήρα: Φαίνεται η χρήση μπεκ άμεσου ψεκασμού, στο πίσω μέρος, κοντά στην βαλβίδα εισαγωγής.

 
Κάπως έτσι, αν η επόμενη Africa Twin έχει όντως τον κομπρέσορα, τότε θα διαφοροποιηθεί εμφατικά από τις υπόλοιπες μοτοσυκλέτες της κατηγορίας, προσφέροντας ένα «άλλο» μηχανολογικό σύνολο με την ανάλογη συμπεριφορά. Και φυσικά, η τεχνολογία αυτή θα υπάρχει στην διάθεση της Honda, για χρήση και σε άλλες μοτοσυκλέτες. Περιμένουμε περισσότερα…
 

Kοινοποίησε το »
Σχολιάσε το στο facebook »

AUTOAGORA