Η CFMOTO αποκάλυψε περισσότερες πληροφορίες για τον τρικύλινδρο 675cc
Τρικύλινδρος 675cc με απόδοση 100 ίππων.
Ελαφρύς κινητήρας 55 κιλών με σφυρήλατα έμβολα αλουμινίου.
Επιδόσεις που εντυπωσιάζουν με το 0-100χλμ/ώρα να επιτυγχάνεται σε 3 δευτερόλεπτα.
Πλατφόρμα που θα χρησιμοποιηθεί σε πολλές μοτοσυκλέτες.
Τρικύλινδρος, 675cc με απόδοση 100 ίππων
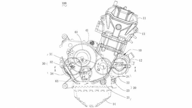
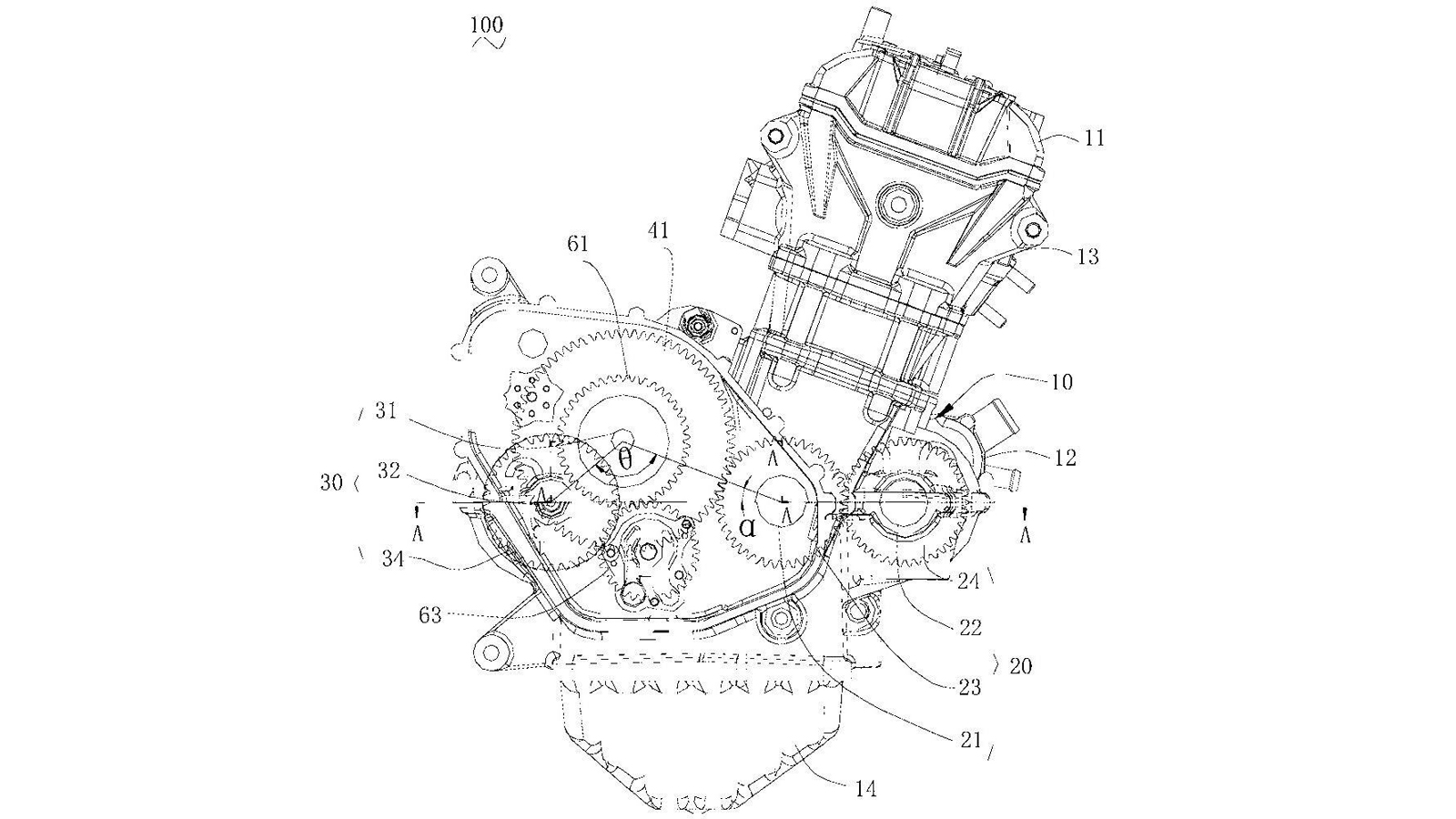
Η CFMOTO δημοσίευσε περισσότερες πληροφορίες σχετικά με τον νέο τρικύλινδρο κινητήρα 675cc που αναπτύσσει, ο οποίος προορίζεται όπως φαίνεται για ένα ολοκαίνουριο sportbike που βάζει στο στόχαστρο τη μεσαία κατηγορία. Μάλιστα, έχουν επίσημα ανακοινώσει ότι θα αποδίδει μέγιστη ροπή 67ΝΜ στις 8.250σαλ με ισχύ μεγαλύτερη των 100 ίππων στις 12.300 σ.α.λ. Η ανερχόμενη αυτή εταιρεία έχει αποδείξει την αξία της όχι μόνο μέσω της συνεργασίας της με την KTM για την παραγωγή της 790 Adventure, με τον κινητήρα της να προέρχεται από τα εργοστάσιά της, αλλά και με τη συνεχώς ανανεώσιμη γκάμα μοτοσυκλετών που παράγονται εξ` ολοκλήρου από την ίδια. Τρανταχτό παράδειγμα το νέο γυμνό 800ΝΚ των 94 ίππων, ενώ το καινούριο 675SR να αναμένεται να λανσαριστεί εντός του 2024 με βάση την πλατφόρμα του νέου αυτού τρικύλινδρου κινητήρα.
Ελαφρύς κινητήρας 55 κιλών με σφυρήλατα έμβολα αλουμινίου
Πολύ σημαντική είναι επίσης, η αποκάλυψη από την CFMOTO του βάρους του νέου αυτού κινητήρα, που ανέρχεται μόλις στα 55 κιλά. Η εταιρεία ισχυρίζεται πως είναι ελαφρύτερος κατά 10% σε σχέση με άλλους κινητήρες παρόμοιων κυβικών και επιδόσεων, γεγονός το οποίο οφείλει εν μέρει στην χρήση σφυρήλατων εμβόλων αλουμινίου.
Αν σου άρεσε: Κοινοποίησέ το »
Επιδόσεις που εντυπωσιάζουν με το 0-100χλμ/ω να επιτυγχάνεται στα 3 δευτερόλεπτα
Είναι ξεκάθαρο πως με το νέο αυτό κινητήρα η CFMΟΤΟ στοχεύει να γίνει άξιος αντίπαλος των ευρωπαϊκών και ιαπωνικών επιλογών της κατηγορίας των μεσαίων σπορ μοτοσυκλετών, καθώς υπόσχεται επιταχύνσεις στα 100χλμ/ω από στάση σε 3 μόλις δευτερόλεπτα.
Πλατφόρμα που θα χρησιμοποιηθεί σε πολλές μοτοσυκλέτες
Έχει επιβεβαιωθεί ότι ο κινητήρας θα τοποθετηθεί αρχικά σε μια supersport μοτοσυκλέτα, η οποία μάλιστα παρουσιάστηκε με κρυμμένα τα επιμέρους στοιχεία της, σε κοινό στην διεθνή πίστα της ZhuZhou. Η σχεδίαση της, όπως φαίνεται και στην κάτωθι φωτογραφία είναι επιθετική και προδιαθέτει για έντονη σπορ οδήγηση με στιλιστικά στοιχεία, ειδικά στο μέρος της ουράς, που παραπέμπουν σε καταξιωμένα μοντέλα της κατηγορίας από Ευρώπη και Ιαπωνία. Αυτό όμως δεν θα είναι το τέλος του κινητήρα, καθώς όπως έχουμε δει από τις περισσότερες εταιρείες, έτσι κι η CFMΟΤΟ ανακοινώνει πως ο νέος κινητήρας θα είναι η βάση για περισσότερα από ένα νέα μοντέλα τα οποία θα έρθουν στην αγορά μέσα στο επόμενο έτος.






