LIVE: κίνηση στους δρόμους
Εξουσιοδοτημένοι αντιπρόσωποι - Συνεργάτες MotoΤρίτη

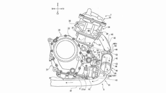
Δύο από τα σχέδια των νέων πατεντών της Suzuki. Η έλλειψη turbo από τον κινητήρα, είναι προφανής.

Δύο από τα σχέδια των νέων πατεντών της Suzuki. Η έλλειψη turbo από τον κινητήρα, είναι προφανής.

Suzuki Recursion: Όχι πια turbo, μόνο ατμόσφαιρα;

Διαβάστηκε από 2.675 αναγνώστες (24/8/2020)

To πλέον μακροχρόνιο σε ανάπτυξη project της Suzuki εμφανίστηκε ξανά σε πατέντες, αυτή την στιγμή όμως χωρίς το χαρακτηριστικό turbo. Μήπως αυτό σημαίνει ότι η εταιρεία το εγκατέλειψε; Δείτε περισσότερα.

mototriti Team

SUZUKI: New Address 125 με 2.295ε! 4 Χρόνια εγγύηση και 2 οδική βοήθεια!

Το Suzuki Recursion είναι ένα project από την εταιρεία που πλέον κρατά… σχεδόν 7 χρόνια στην ανάπτυξη, όντας βέβαια ιδιαίτερα φιλόδοξο (να τα λέμε και αυτά). Για όσους δεν το γνωρίζουν,  το Recursion στρέφεται γύρω από την χρήση ενός δικύλινδρου κινητήρα μεσαίου κυβισμού, αλλά με turbo, σε μοτοσυκλέτες τύπου naked ή sport. Ο κυβισμός του κινητήρα ξεκίνησε να αναφέρεται στα 588 κ.εκ. αλλά σύντομα ανέβηκε στα 700 κυβικά, πάντα με το turbo. Φαίνεται όμως ότι τώρα κάτι αλλάζει, ίσως και ριζικά.
 
Πιο συγκεκριμένα, αμερικανικά μέσα αλίευσαν νέες πατέντες από την Suzuki, στις οποίες εμφανίζεται ξεκάθαρα ο δικύλινδρος του Recursion Project, χωρίς όμως το χαρακτηριστικό turbo του. Ο κινητήρας μάλιστα εμφανίζεται «τοποθετημένος» σε μια εικονική μοτοσυκλέτα, αλλά η έλλειψη λεπτομέρειας από αυτό το σχέδιο δεν λέει κάτι παραπάνω για αυτή, αλλά για τον κινητήρα και τα παρελκόμενα του.
 
Η ατμοσφαιρική, λοιπόν, εκδοχή του νέου δικύλινδρου της Suzuki αποκαλύπτει την τοποθέτηση νέων καταλυτών, πολύ κοντά στην εξαγωγή, που προφανώς φέρνει το πλεονέκτημα της ταχείας θέρμανσης του καταλύτη και της διατήρησης υψηλής θερμοκρασίας, δύο προαπαιτούμενα για την σωστή λειτουργία του. Αυτό είναι μάλιστα και το επίκεντρο της πατέντας αυτής. Με την αλλαγή της θέσης του καταλύτη, επίσης, καταργείται και η ανάγκη φιλοξενίας του στο κάτω μέρος της μοτοσυκλέτας, αφήνοντας περισσότερη σχεδιαστική ελευθερία για μηχανικά μέρη ή άλλα στοιχεία της εξάτμισης –ούτως ή άλλως, οι προδιαγραφές Euro5 έχουν απαιτήσει την δημιουργία μεγαλύτερων και πολυπλοκότερων εξατμίσεων.
 
Τι σχεδιάζει λοιπόν η Suzuki; Μεγάλη πιθανότητα υλοποίησης έχει το εξής σενάριο: Η εταιρεία να ετοιμάζει έναν νέο, ατμοσφαιρικό δικύλινδρο κινητήρα  στα 700 κυβικά, με στόχο την αντικατάσταση του αειθαλούς και πασίγνωστου V2 των 650 κυβικών, που χρησιμοποιείται ακόμα στα V-Strom και SV. Μάλιστα, υπό αυτές τις συνθήκες, η Suzuki μπορεί να προβεί σε παρουσιάσεις νέων μοντέλων ή ριζικές αλλαγές στα υπάρχοντα, ώστε να μπει στην μάχη των δικύλινδρων εν σειρά μοντέλων στα 650-700 κυβικά. Ας μην ξεχνάμε ότι όλες οι άλλες εταιρείες της Ιαπωνίας και όχι μόνο, έχουν σχεδόν εγκαταλείψει τους V2 και «παίζουν» με εν σειρά δικύλινδρους (π.χ. Yamaha MT-07, Kawasaki Ninja 650, Aprilia Tuono 660 κλπ).

Αυτό θα σημάνει, ωστόσο, την εγκατάλειψη του «τουρμπάτου» project της Suzuki; Δεν μπορούμε να το απαντήσουμε με βεβαιότητα, ακόμα, αν και οι καθυστερήσεις στο πρότζεκτ είναι ήδη μεγάλες. Περιμένουμε και περισσότερα, εν καιρώ…