LIVE: κίνηση στους δρόμους
Εξουσιοδοτημένοι αντιπρόσωποι - Συνεργάτες MotoΤρίτη

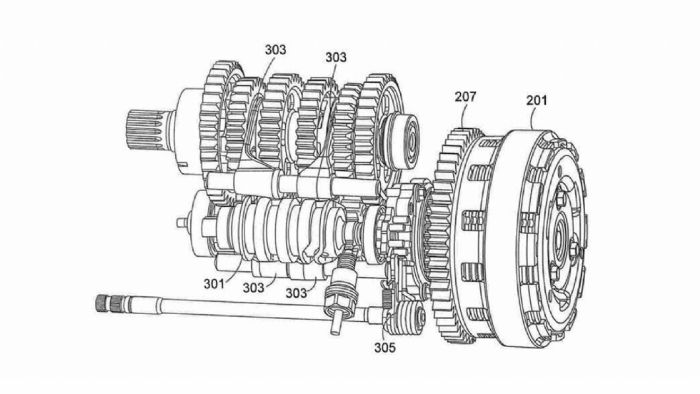
Ένα από τα τεχνικά σχέδια του νέου σασμάν που έχουν δει το φως της δημοσιότητας.

Με σασμάν από τα MotoGP η επόμενη Ducati Panigale;

Διαβάστηκε από 5.515 αναγνώστες (12/7/2021)

Τεράστιο βήμα τεχνολογίας και prestige. Φήμες που ήρθαν ξανά στο προσκήνιο, θέλουν την Ducati να τοποθετεί κιβώτιο απευθείας εμπνευσμένο από τις αγωνιστικές Desmosedici σε επόμενες μοτοσυκλέτες της. Πως σας φαίνεται εσάς η ιδέα;

mototriti Team

Κομμάτι της ακραίας τεχνολογίας των MotoGP, είναι και τα λεγόμενα «seamless» κιβώτια ταχυτήτων, σασμάν που έχουν σχεδιαστεί για αλλαγές σχέσεων με την ελάχιστη δυνατή καθυστέρηση και χωρίς διακοπή στην μετάδοσης της ισχύος. Ένα επτασφράγιστο μηχανολογικό μυστικό των εταιρειών σε επίπεδο λεπτομέρειας λειτουργίας, το seamless κιβώτιο ίσως φτάσει στις μοτοσυκλέτες παραγωγής, χάρη στην Ducati.


Ένα από τα τεχνικά σχέδια του νέου σασμάν που έχουν δει το φως της δημοσιότητας.

Ένα από τα τεχνικά σχέδια του νέου σασμάν που έχουν δει το φως της δημοσιότητας.

Kοινοποίησε το »
Σχολιάσε το στο facebook »

 
Πιο συγκεκριμένα, τα τελευταία 24ωρα ο διεθνής τύπος έχει κυριολεκτικά γεμίσει με νέα ρεπορτάζ για το θέμα, μετά από τεχνικά σχέδια που είδαν το φως της δημοσιότητας από αγγλικά «κανάλια» ενημέρωση. Ωστόσο, η είδηση δεν είναι και πολύ νέα, καθώς από το 2020 εμείς σας είχαμε φέρει μια ανάλογη είδηση και μάλιστα, με σχετική λεπτομέρεια στην εξήγηση του τρόπου λειτουργίας του νέου σασμάν.
 
Με την υιοθέτηση μιας τέτοιας seamless τεχνολογίας αλλαγών, το μοντέλο που θα τις χρησιμοποιεί θα μπορεί να αλλάζει ταχύτητες αστραπιαία, ίσως μάλιστα χωρίς την στιγμιαία διακοπή ισχύος που επιφέρει το γνωστό quickshifter. Παράλληλα, ο χειροκίνητος συμπλέκτης δεν καταργείται απαραίτητα, καθώς θα χρησιμοποιείται για την εκκίνηση από στάση.
 
Με την νέα τεχνολογία να κινείται ακόμα στην σφαίρα των πιθανοτήτων, το μοντέλο που πιθανότατα θα το φέρει πρώτο θα είναι φυσικά η Panigale, και λόγω φύσης αλλά και για να εισάγει την κορυφαία αυτή τεχνολογία στον κόσμο. Προς το παρόν όμως τίποτα δεν είναι βέβαιο και μια τέτοια τεχνολογία χρειάζεται και τον χρόνο της για να αναπτυχθεί, οπότε δεν βιαζόμαστε… Αξίζει να σημειώσουμε εδώ, ότι παρόμοιες τεχνολογικές ορέξεις έχει δείξει και η Yamaha και έχει ενδιαφέρον να δούμε, ποια θα είναι η μάρκα που θα κάνει πρώτη την αποκάλυψη!  
 

Kοινοποίησε το »
Σχολιάσε το στο facebook »

AUTOAGORA