LIVE: κίνηση στους δρόμους
Εξουσιοδοτημένοι αντιπρόσωποι - Συνεργάτες MotoΤρίτη

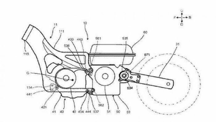
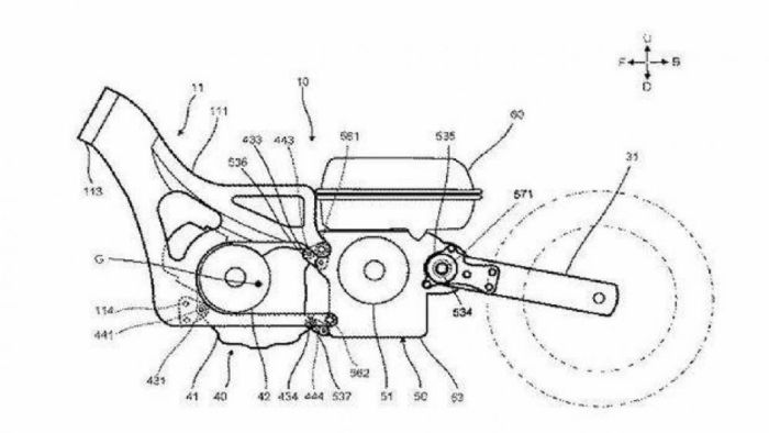
Λεπτομέρεια των σχεδίων, που αποκαλύπτει το μοτέρ βενζίνης (μπροστά) και τον ηλεκτροκινητήρα (πίσω).

Σχέδιο που απεικονίζει την πιθανή μορφή, ενός μελλοντικού τρίτροχου οχήματος της Yamaha που θα φέρει το υβριδικό μηχανικό σύνολο.

Ξανά στην επιφάνεια τα σχέδια του υβριδικού TMAX

Διαβάστηκε από 7.402 αναγνώστες (13/7/2021)

Φαντάζεστε το TMAX να λειτουργεί σαν… Prius; Τα σχέδια των τεχνολογικών project της Yamaha είδαν ξανά το φως της δημοσιότητας και δημιουργούν προσδοκίες!

mototriti Team

Πριν αρκετό καιρό, τεχνικά σχέδια της Yamaha που κυκλοφόρησαν στο διαδίκτυο αποκάλυψαν τα project της για υβριδικά scooters ή παρόμοια οχήματα κινητικότητας αναψυχής. Τα τελευταία 24ωρα τα σχέδια κάνουν ξανά την εμφάνιση τους στα διεθνή μέσα και μας θυμίζει, το πώς θα μπορούσε να είναι.


Λεπτομέρεια των σχεδίων, που αποκαλύπτει το μοτέρ βενζίνης (μπροστά) και τον ηλεκτροκινητήρα (πίσω).

Λεπτομέρεια των σχεδίων, που αποκαλύπτει το μοτέρ βενζίνης (μπροστά) και τον ηλεκτροκινητήρα (πίσω).

Kοινοποίησε το »
Σχολιάσε το στο facebook »

 
Τα σχέδια αποκαλύπτουν ένα scooter, το οποίο έχει σαφώς την μορφή του TMAX και κρύβει στο εσωτερικό του 2 πηγές ισχύος: Έναν ηλεκτροκινητήρα και έναν κινητήρα εσωτερικής καύσης. Η βασική διαφορά του «υβριδικού» TMAX, θα είναι ότι ο ηλεκτροκινητήρας και όχι το μοτέρ βενζίνης, θα αναλαμβάνει την κίνηση του οχήματος. Το scooter θα φέρει λοιπόν και μπαταρία, ενώ ο κινητήρας βενζίνης θα λειτουργεί για την «επέκταση της αυτονομίας» του μοντέλου. Δηλαδή, θα ενεργοποιείται υπό συγκεκριμένες συνθήκες και θα κινεί μια γεννήτρια ηλεκτρικού ρεύματος, η οποία θα το προσφέρει στις μπαταρίες.

Σχέδιο που απεικονίζει την πιθανή μορφή, ενός μελλοντικού τρίτροχου οχήματος της Yamaha που θα φέρει το υβριδικό μηχανικό σύνολο.

Σχέδιο που απεικονίζει την πιθανή μορφή, ενός μελλοντικού τρίτροχου οχήματος της Yamaha που θα φέρει το υβριδικό μηχανικό σύνολο.

 
Η λειτουργία ενός τέτοιου οχήματος έχει αρκετά πλεονεκτήματα. Αρχικά, επειδή ο κινητήρας βενζίνης θα λειτουργεί μόνο ως γεννήτρια, θα δουλεύει σε συγκεκριμένες στροφές, άρα μπορεί να ρυθμιστεί κατάλληλα για την μέγιστη απόδοση και τους ελάχιστους ρύπους. Παράλληλα, το μοντέλο θα λειτουργεί ως ηλεκτρικό σε μεγάλο βαθμό, άρα παράγοντας μηδενικούς ρύπους. Τέλος, το σχετικά μεγάλο μέγεθος ενός scooter όπως το TMAX, θα επιτρέψει την ταυτόχρονη φιλοξενία όλων των μηχανικών μερών, αλλά και την κάλυψη τους από τα πλαστικά, χωρίς εξεζητημένες λύσεις.
 
Η τεχνολογία όμως αυτή της Yamaha αναμένεται να μην μείνει μόνο στα δίτροχα, αν πράγματι προχωρήσει. Είναι γνωστό ότι υπό ανάπτυξη βρίσκεται, ένα όχημα επιδόσεων με 3 τροχούς από την Yamaha, το οποίο ίσως φέρει αυτό τον νέο τρόπο παροχής ισχύος! Περιμένουμε και περισσότερα, εν καιρώ…

(Πηγή: Motociclismo)

Kοινοποίησε το »
Σχολιάσε το στο facebook »

AUTOAGORA