LIVE: κίνηση στους δρόμους
Εξουσιοδοτημένοι αντιπρόσωποι - Συνεργάτες MotoΤρίτη

Honda: Επιτέλους VTEC στα CBR!

Διαβάστηκε από 7.596 αναγνώστες (4/1/2019)

Αυτό φαίνεται να αποκαλύπτουν πατέντες που κατοχυρώθηκαν από την Big-H, για επερχόμενο μοντέλο! Δείτε περισσότερα…

mototriti Team

HONDA: Πρόλαβε τώρα το SHMODE 125 σε προνομιακή τιμή!

HONDA: PCX125...Η καλύτερη πλευρά της πόλης!

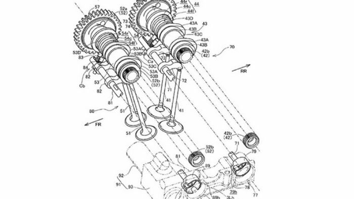
Φαίνεται πως η χρήση συστημάτων μεταβλητού χρονισμού βαλβίδων θα γίνει η επόμενη τεχνολογική νόρμα, καθώς μετά τις Suzuki GSX-R και BMW S1000RR, και η Honda ανεβαίνει στο… βαγόνι. Βρετανοί κατάσκοποι, ανακάλυψαν και αποκάλυψαν σχέδια που κατατέθηκαν για κατοχύρωση, τα οποία φανερώνουν σύστημα μεταβλητού χρονισμού βαλβίδων για χρήση σε τετρακύλινδρο σε σειρά κινητήρα. Φυσικά η πλέον αναμενόμενη εφαρμογή του συστήματος, θα είναι στην επόμενη CBR1000RR…

Ας προσέξουμε όμως τεχνικά, τα σχέδια του συστήματος που κατατέθηκαν. Όπως βλέπετε, μιλάμε και εδώ για εκκεντροφόρους με διπλά έκκεντρα, σε ένα σύστημα που θυμίζει το φρέσκο Shift Cam της BMW, που τοποθετήθηκε στα R1250 και S1000RR. Τα δύο έκκεντρα εναλλάσσονται στις ενεργές θέσεις, μετακινούμενα κατά μήκος του εκκεντροφόρου με κατάλληλο μηχανισμό. Μια διαφορά που βλέπουμε σε σχέση με το σύστημα της BMW, είναι ότι ο μηχανισμός που κατέθεσε η Honda λειτουργεί και στους δύο εκκεντροφόρους, εισαγωγής και εξαγωγής.



Το σύστημα θα χρησιμοποιεί 8 διαφορετικούς ενεργοποιητές εναλλαγής των εκκέντρων –ένα για κάθε ζευγάρι βαλβίδων, 2 ανά κύλινδρο-, όπως φαίνεται από μια πιο αναλυτική ματιά στα σχέδια, καθώς προκειμένου να αλλάξει η θέση των εκκέντρων, οι αντίστοιχες βαλβίδες πρέπει να είναι κλειστές. Το σύστημα φαίνεται ότι θα χρησιμοποιεί την πίεση του λαδιού για την λειτουργία του, θυμίζοντας το κλασικό VTEC –σε αντίθεση και πάλι, με την ηλεκτρομηχανική ενεργοποίηση του Shift Cam στην BMW.





Με μια τέτοια τεχνολογία, οι εταιρείες μπορούν όχι μόνο να συνεχίσουν στην αναζήτηση της μέγιστης απόδοσης, αλλά με τις αυστηρότατες Euro5 προδιαγραφές ρύπων να χτυπούν την πόρτα, νέες στρατηγικές διαχείρισης κινητήρα πρέπει να παρουσιαστούν. Με τις μέχρι τώρα τάσεις λοιπόν, μην εκπλαγείτε αν το επόμενο Fireblade που θα εμφανιστεί π.χ. κάπου το 2020 (αν όχι στο τέλος της φετινής χρονιάς) θα έχει VTEC…
 

VITALIOTIS
PAPALEXANDRAKIS
  • ΤΣΑΤΡΑΦΙΛΗΣ ΓΙΏΡΓΟΣ

    Από την εμπειρία μου με το vfr 800 vtec που είμαι κάτοχος δεν προκύπτει κάποιο όφελος σε ροπή και κατανάλωση, ανταγωνιστικά μοντέλα με συμβατική τεχνολογία προσφέρουν ίδιες επιδόσεις,μόνο παραπανίσιο κόστος και πολυπλοκότητα στο σέρβις αποδείχτηκε.

      1