LIVE: κίνηση στους δρόμους
Εξουσιοδοτημένοι αντιπρόσωποι - Συνεργάτες MotoΤρίτη
Aprilia: Ετοιμάζει σύστημα μεταβλητού χρονισμού βαλβίδων
Aprilia: Ετοιμάζει σύστημα μεταβλητού χρονισμού βαλβίδων
  • Aprilia: Ετοιμάζει σύστημα μεταβλητού χρονισμού βαλβίδων
  • Aprilia: Ετοιμάζει σύστημα μεταβλητού χρονισμού βαλβίδων

Aprilia: Ετοιμάζει σύστημα μεταβλητού χρονισμού βαλβίδων

Διαβάστηκε από 1.887 αναγνώστες (10/1/2023)

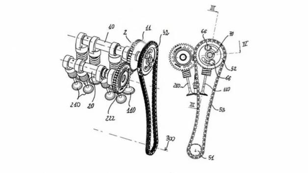
Με στόχο τις χαμηλές εκπομπές ρύπων και την υψηλή απόδοση, η Aprilia ετοιμάζει το δικό της σύστημα μεταβλητού χρονισμού βαλβίδων.

mototriti Team

APRILIA: Απόκτησε το SR GT E5+ από 3.350ε!

Μηχανικό σύστημα για ευκολία και μικρό κόστος κατασκευής.

Πολλοί μεγάλοι κατασκευαστές όπως Suzuki, BMW, Kawasaki, Ducati και Yamaha έχουν χρησιμοποιήσει ή χρησιμοποιούν συστήματα μεταβλητού χρονισμού βαλβίδων, ενώ σχέδια από πατέντες δείχνουν ότι και η Aprilia ετοιμάζεται να μπει στο παιχνίδι με τη δική της εκδοχή να είναι πλήρως μηχανική και να μην εξαρτάται από κάποιο μηχανικό ή υδραυλικό σύστημα. Από τις εικόνες βλέπουμε ότι τρεις μπίλιες θα κινούνται μέσα σε ειδικά διαμορφωμένα κανάλια και ανάλογα με την ταχύτητα περιστροφής του εκκεντροφόρου, θα αλλάζει η γωνία του σε σχέση με το γρανάζι κίνησης, οπότε θα αλλάζει και ο χρονισμός. Μάλιστα, η λειτουργία του συστήματος και οι στροφές στις οποίες εμπλέκεται μάλλον θα μπορούν να ρυθμιστούν αλλάζοντας τη σκληρότητα των ελατηρίων που ελέγχουν τον τρόπο που κινούνται οι μπίλιες.

Αν σου άρεσε: Κοινοποίησέ το »
Σχολίασέ το, στη σελίδα μας στο Facebook »

Στόχος οι χαμηλότερες εκπομπές ρύπων

Ο μεταβλητός χρονισμός βαλβίδων επιτρέπει στον κινητήρα να έχει βελτιωμένη απόδοση σε υψηλούς ρυθμούς περιστροφής και ταυτόχρονα μεγαλύτερη ροπή και λιγότερους ρύπους στις χαμηλές στροφές. Αυτό κάνει λοιπόν ευκολότερο το να περάσει ο κινητήρας τις Euro 5 προδιαγραφές, χωρίς να χάσει σε απόδοση.

Συνέχεια του άρθρου >>>

Αν σου άρεσε: Κοινοποίησέ το »
Σχολίασέ το, στη σελίδα μας στο Facebook »

LYBEROPOULOS
LYBEROPOULOS