
Mitas E-07 130/80-17 & 90/90-21
Πέμπτη, 27 Απριλίου 2023
Για τους λάτρεις της περιπέτειας σε βουνό ή θάλασσα και δρόμο ή χώμα!
...

Για τους λάτρεις της περιπέτειας σε βουνό ή θάλασσα και δρόμο ή χώμα!
...

H ιταλική AGV έχει συγκεντρώσει όλη την τεχνολογία που αναπτύχθηκε για επαγγελματίες αναβάτες του MotoGP™, σε ένα κράνος που είναι ιδανικό για κ...

Κι όπως θα παίρνω τις στροφές... Ευτυχώς που ο αναβάτης πιάστηκε από την ταμπέλα του δρόμου... Αλλιώς εκτός από κουλός, θα ήταν και στο γκρεμό!! Αν έπ...
.jpg)
Μέσα στην τρελή χαρά ο αστυνομικός για να κόψει κλήση.. Βλέπει τον αναβάτη με αφάνα και λέει να τον γράψει.. Έλα όμως που το μαλλί είναι κάλυμμα του π...
.jpg)
Πήγαν να βουτήξουν το scooter από μια αυλή... Τους πήρε χαμπάρι ο ιδιοκτήτης και τους κυνηγάει... Ξύλο στους δρόμους μέχρι που... Βγαίνει με τσεκούρια...

Το Motron Ventura 125 κάνει δυναμική είσοδο στην αγορά αποδεικνύοντας ότι ένα μικρού κυβισμού scooter μπορεί να είναι προσιτό και ποιοτικό ταυτόχρονα,...

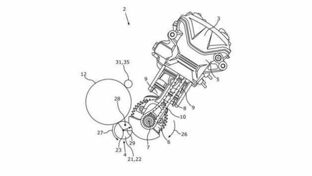
Η BMW εργάζεται πάνω σε μια νέα γενιά δικύλινδρων κινητήρων που θα αντικαταστήσουν τους υπάρχοντες στις F 850 GS και F 750 GS, στο γυμνό F 900 R και σ...

Η αίσθηση της άνεσης ξεκινά από τα πόδια. Αν τα υποδήματα που φοράς είναι πάνω σου σαν ξένο σώμα, τότε νιώθεις άβολα. Δες εδώ πώς θα επιλέξεις τη σωστ...
.jpg)
Το FELOTOO M-One είναι ηλεκτρική μοτοσυκλέτα που γίνεται βαλίτσα και μπαίνει σε κάθε πορτμπαγκάζ!
...

Αλλάζουν όλα για τις οι ιστορικές μοτοσυκλέτες, αφού θα μπορούν να κυκλοφορούν ακόμα και στο κέντρο της πόλης καθημερινά, με τις κατάλληλες πινακίδες ...

Η Voge σαρώνει στις πωλήσεις, καθώς πέτυχε αύξηση της τάξεως του 188,2% στις ταξινομήσεις του πρώτου τριμήνου του 2023 σε σχέση με το αντίστοιχο περσι...
.jpg)
Το όνομα Piaggio Ξανθούλης είναι συνώνυμο της βελτίωσης και άλλο ένα εντυπωσιακό project έφτασε στο τέλος του....

To Michelin Pilot Power διαθέτει στοιχεία από την τεχνολογία Michelin 2CT (Dual-Compound Technology)....

Το νέο ανοιχτό κράνος της STR Tron II είναι ιδανικό για τους καλοκαιρινούς μήνες. Είναι κατασκευασμένο σύμφωνα με τις αυστηρότερες προδιαγραφές της Ε....

Θέλετε να κάνετε crash test στο κράνος;;; Ο τύπος σας δείχνει τον καλύτερο τρόπο!! Κοπανάει με μανία το "κακόμοιρο" το κράνος πάνω στην μοτοσυκλέτα!! ...
.jpg)
Κι όμως!! Αστυνομική μοτοσυκλέτα έχει ράμπα φόρτωσης για να "μαζεύει" τους γρήγορους!! Τι άλλο θα σκεφτούν;;;;...
.jpg)
Απολαυστική μελωδία για τα αυτιά... Για να θυμούνται οι παλιοί και να μαθαίνουν οι νέοι.. Κινητήρες που φέρνουν αναμνήσεις.. Θα θέλατε να τους ξαναδού...

H KTM παρουσίασε με κάθε επισημότητα το 890 SMT, φέρνοντας στη ζωή μετά από σχεδόν 10 χρόνια το μοντέλο και το έκανε με τον καλύτερο τρόπο που θα μπορ...

22χρονος ημεδαπός, έριξε την μοτοσυκλέτα ενός αστυνομικού της ομάδας ΔΙΑΣ, προκειμένου να γλιτώσει την σύλληψη του, καθώς όπως αποδείχτηκε διακινούσε ...

Το mega scooter της SYM, το MAXSYM TL 508 ABS/TCS, προσφέρεται πλέον σε νέα χαμηλότερη τιμή, που το καθιστά μια πραγματικά μοναδική ευκαιρία, καθώς κο...
mototriti.gr | Ταυτότητα
Επωνυμία Επιχείρησης: AUTO ΤΡΙΤΗ ΑΕ
Έδρα - Γραφεία: Λεωφόρος Αμαρουσίου 14 - Νέο Ηράκλειο, Τ.Κ. 141 22
Νομική Μορφή: ΕΚΔΟΤΙΚΗ ΕΤΑΙΡΕΙΑ
Α.Φ.Μ.: 998384177
Δ.Ο.Υ.: ΚΕΦΟΔΕ
Στοιχεία Επικοινωνίας:
E-mail: info@mototriti.gr
Τηλέφωνο: 211 1085500
Ιστοσελίδα: www.mototriti.gr
Διοικητικά Στελέχη
Ιδιοκτήτες & Κύριοι Μέτοχοι: Δανάη Τριανταφύλλη – Δάφνη Τριανταφύλλη
Νόμιμος εκπρόσωπος - Διευθυντής: Νίκος Καρανάσιος
Διευθυντής σύνταξης: Παναγιώτης Σιώπης
Διαχειριστής ονόματος τομέα: ΑUTO ΤΡΙΤΗ Α.Ε.