Πατεντάρει η Yamaha ημιαυτόματο MT-07;
Σύστημα με αλλαγές ταχυτήτων από κουμπιά στο τιμόνι
Από το 2006 είδαμε το YCC-S στο FJR1300
Θα μπορούσε να χρησιμοποιηθεί και ως πλήρως αυτόματο
Στις εικόνες φαίνεται ανεστραμμένο αντί για συμβατικό πιρούνι
Σύστημα με αλλαγές ταχυτήτων από κουμπιά στο τιμόνι
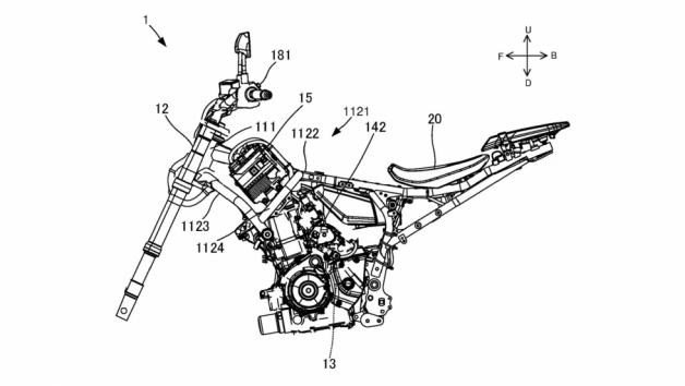
Η Yamaha φαίνεται πως αναπτύσσει ένα ημιαυτόματο κιβώτιο ταχυτήτων το οποίο μπορεί να έρθει ως ανταγωνιστής του κιβωτίου E-Clutch της Honda. Το κιβώτιο της Honda, παρουσιάστηκε στις αρχές του χρόνου και με αυτό εξοπλίζονται τα CB650R και CBR650R, ενώ στόχος της εταιρείας ήταν να κατασκευάσει μία πιο οικονομική και απλή εναλλακτική από τα πολύπλοκα αυτόματα κιβώτια, όπως το DCT με το οποίο η ίδια εξοπλίζει κάποια από τα μοντέλα της. Η εκδοχή της Yamaha, που βρίσκεται σε στάδιο εξέλιξης θα μπορούσε να χρησιμοποιηθεί στο MT-07 και ύστερα περεταίρω μοντέλα. Ενώ στο E-Clutch της Honda διατηρείται ο συμπλέκτης για όποτε επιθυμεί ο αναβάτης να τον χρησιμοποιήσει, αλλάζοντας ταχύτητες με το αριστερό πόδι όπως στα συμβατικά κιβώτια, η Yamaha ακολουθεί μία άλλη τακτική. Οι εικόνες του διπλώματος ευρεσιτεχνίας φαίνεται να τοποθετούν το νέο κιβώτιο επάνω στον CP2 κινητήρα και πιο συγκεκριμένα στο MT-07 και το YZF-R7.
Από το 2006 είδαμε το YCC-S στο FJR1300
Η τεχνολογία αυτή δεν αποτελεί ανεξερεύνητο έδαφος για την Yamaha αφού ήδη από το 2006, υπήρχε ως προαιρετική επιλογή για το FJR1300 το σύστημα YCC-S (Yamaha Chip Controlled Shifting) που αυτοματοποιεί τις αλλαγές ταχυτήτων με τον συμπλέκτη και τον λεβιέ σε ένα σύστημα που είναι ως επί το πλείστον συμβατικό. Το νέο όμως κιβώτιο, παρόλο που έχει την ίδια φιλοσοφία, αποκτά το καινοτόμο στοιχείο ενός συνόλου ενεργοποιητών που ελέγχονται ηλεκτρονικά και το δίπλωμα ευρεσιτεχνίας επικεντρώνεται σε αυτούς και όχι τόσο το concept της ημιαυτόματης αλλαγής ταχυτήτων καθεαυτής. Η Yamaha θα τοποθετήσει αυτό το νέο σύστημα και σε μοτοσυκλέτες μικρότερης κατηγορίας από την Sport-Touring FJR1300 (που δεν διαθέτει πλέον στη γκάμα της) όπως το MT-07 κάτι που σημαίνει ότι μπορεί επίσης να τοποθετηθεί στο YZF-R7, το XSR700, το Tracer 7 και το Ténéré 700, ένα μοντέλο στο οποίο θα "ταίριαζε γάντι" λόγω του Adventure-Touring χαρακτήρα του.
Αν σου άρεσε: Κοινοποίησέ το »
Σχολίασέ το, στη σελίδα μας στο Facebook »
Θα μπορούσε να χρησιμοποιηθεί και ως πλήρως αυτόματο
Για τον χειρισμό του συστήματος υπάρχουν δύο κουμπιά για τα ανεβάσματα και κατεβάσματα ταχυτήτων στο αριστερό μέρος του τιμονιού όπως επίσης και ένα ζευγάρι ηλεκτρικών ενεργοποιητών ακριβώς επάνω από το κιβώτιο ταχυτήτων. Ένας στο αριστερό μέρος, ο οποίος χειρίζεται τον λεβιέ, και ένας στο δεξί που θα ελέγχει τον συμπλέκτη. Μία μονάδα ελέγχου στον κινητήρα θα μεταφέρει τις εντολές από τα κουμπιά του τιμονιού στους ενεργοποιητές ώστε να γίνονται απαλά, ενώ θα ελέγχει επίσης τον συμπλέκτη για τις εκκινήσεις και όταν θα έρχεται η μοτοσυκλέτα σε στάση. Η Yamaha αναφέρει στην πατέντα της, ότι το σύστημα θα μπορούσε επίσης να χρησιμοποιηθεί ως πλήρως αυτόματο, ελέγχοντας τις στιγμές των αλλαγών ταχυτήτων όπως επίσης και τις ίδιες τις αλλαγές μηχανικά. Η ομάδα αυτή είναι τοποθετημένη στο εξωτερικό της αριστερής πλευράς του πλαισίου και δέχεται κρύο αέρα από μία εισαγωγή στο πλάι του ρεζερβουάρ. Μία δεύτερη μονάδα ελέγχου - της οποίας ο σκοπός ύπαρξης δεν αναφέρεται - είναι τοποθετημένη αντιδιαμετρικά του πρώτου. Το νέο κιβώτιο υπάρχει επίσης και σε ένα ακόμα δίπλωμα ευρεσιτεχνίας που δημοσίευσε πρόσφατα η Yamaha. Σε αυτό, δίνεται και πάλι έμφαση στο σημείο τοποθέτησης της μονάδας αλλά το μοντέλο στο οποίο απεικονίζεται αυτή τη φορά είναι το YZF-R7 και όχι το MT-07.

Η μονάδα ελέγχου στα αριστερά του πλαισίου
Στις εικόνες φαίνεται ανεστραμμένο αντί για συμβατικό πιρούνι
Εκτός από το ημιαυτόματο κιβώτιο ταχυτήτων, στο MT-07 φαίνονται κάποιες μεγάλες αλλαγές σε σχέση με ό,τι έχουμε δει στις γενιές που έχουν περάσει. Τα πλαστικά πάνελ για παράδειγμα (παρόλο που φαίνονται ελάχιστα), είναι διαφορετικά, η σέλα είναι νέα όπως επίσης και οι αεραγωγοί που στέλνουν κρύο αέρα στις μονάδες εκατέρωθεν του πλαισίου. Το ψυγείο φαίνεται επίσης λίγο αλλαγμένο και η μεγαλύτερη διαφορά είναι πως αντί για συμβατικό τηλεσκοπικό πιρούνι φαίνεται εξοπλισμένο με ανεστραμμένο (που συναντάμε στο YZF-R7 και όχι στο ΜΤ-07). Όπως και το E-Clutch της Honda έτσι και το ημιαυτόματο σύστημα της Yamaha θα δημιουργήσει σίγουρα αντιλογίες μεταξύ αναβατών που αρέσκονται στην ιδέα νέων τεχνολογιών και εκείνων που νοσταλγούν την λιτότητα που χαρακτήριζε τις μοτοσυκλέτες παλαιότερων γενεών. Είναι πάντως ξεκάθαρο, πως το σύστημα αυτοματοποιεί την λειτουργία του συμπλέκτη και του λεβιέ ταχυτήτων (που παραμένουν επάνω στην μοτοσυκλέτα), κάτι που σημαίνει ότι θα υπάρχει πιθανότατα ως μέρος του προαιρετικού εξοπλισμού και όχι ως στάνταρ, ώστε να μπορούν να μένουν όλοι οι αναβάτες ευχαριστημένοι.

Το τρέχον MT-07 της Yamaha






.jpg)
