LIVE: κίνηση στους δρόμους
Εξουσιοδοτημένοι αντιπρόσωποι - Συνεργάτες MotoΤρίτη

Τα σχέδια για τα νέα πλαίσια και τις υποψήφιες μοτοσυκλέτες από την Honda.

Τα σχέδια για τα νέα πλαίσια και τις υποψήφιες μοτοσυκλέτες από την Honda.

Τα σχέδια για τα νέα πλαίσια και τις υποψήφιες μοτοσυκλέτες από την Honda.

Τα σχέδια για τα νέα πλαίσια και τις υποψήφιες μοτοσυκλέτες από την Honda.

Honda: Έρχονται τουλάχιστον άλλα δύο «1100»;

Διαβάστηκε από 3.515 αναγνώστες (10/3/2020)

Τα σχέδια σχετικά με την ανάπτυξη νέων μοντέλων που θα χρησιμοποιούν το μοτέρ των 1.100 κυβικών της Honda Africa Twin, είδαν το φως της δημοσιότητας. Δείτε περισσότερα.

mototriti Team

HONDA: Πρόλαβε τώρα το SHMODE 125 σε προνομιακή τιμή!

HONDA: PCX125...Η καλύτερη πλευρά της πόλης!

Μόλις εχθές, σας αναγράφαμε για τα πιθανά σχέδια της Honda να παρουσιάσει ένα νέο Rebel 1100, βασιζόμενη στον δικύλινδρο κινητήρα της νέας Africa Twin. Σήμερα, σχέδια και υλικό που ανακάλυψαν οι συνάδελφοι μας από το βρετανικό μέσο BikeSocial, δείχνουν ότι η Honda επεξεργάζεται τουλάχιστον δύο μοντέλα, με τον νέο δικύλινδρο των 1.100 κυβικών!

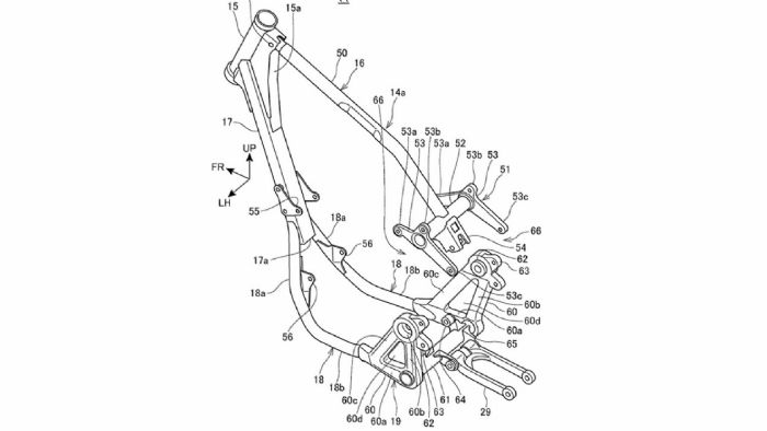
Πιο συγκεκριμένα, τα σχέδια αφορούν δύο διαφορετικής κατασκευής πλαίσια. Το ένα, είναι τύπου «ραχοκοκαλιάς» με διπλό σωλήνα στο κάτω μέρος του, μια διάταξη που θυμίζει χωμάτινη μοτοσυκλέτα. Εντύπωση μάλιστα προκαλεί η διατήρηση του πλαισίου ως «ανοικτό» στο πίσω σημείο του, εκεί που πιάνει με τον κινητήρα, μια επιλογή που επαφίεται στην χρήση του μοτέρ και ως δομικό στοιχείο.

Το άλλο σχέδιο, παρουσιάζει μια κατασκευή που συνδυάζει χωροδικτύωμα με κατακόρυφες πλάκες: Το τμήμα που θυμίζει trellis ξεκινά από τον λαιμό του τιμονιού και φτάνει στο πίσω μέρος της μοτοσυκλέτας, όπου και συνδέεται με δύο αλουμινένιες πλάκες που «αγκαλιάζουν» τον άξονα του ψαλιδιού, αλλά και το πίσω μέρος του κινητήρα. Τα δύο πλαίσια θα έχουν σίγουρα μια διαφορετική οδηγική ταυτότητα: Με το πρώτο «μονής ραχοκοκαλιάς» σχέδιο να στοχεύει στην εξισορρόπηση της ακαμψίας, ενώ το δεύτερο trellis-υβριδικό, να τονίζει την σταθερότητα στις στροφές.

Τι σημαίνει αυτό για την Honda; Αν σημειώσουμε και την περίπτωση καταχώρησης των σχεδίων απλά για την προστασία τους, τότε η Ιαπωνική εταιρεία ετοιμάζει τουλάχιστον 2 νέα μοντέλα με τον κινητήρα των 1.100 κυβικών. Το ένα, θα μπορούσε να είναι το Rebel 1100 ή άλλο, παρόμοιου ύφους μοντέλο που θα χρησιμοποιεί το πλαίσιο «μονής ραχοκοκαλιάς», όπως αναφέρει χαρακτηριστικά το ρεπορτάζ των Αγγλων. Το άλλο μοντέλο, ωστόσο, αποτελεί μυστήριο: Οι Βρετανοί λένε ότι ίσως να είναι ένα ολοκαίνουργιο naked-street μοντέλο. Τι ακριβώς θα δούμε, θα μας αποκαλύψει ο χρόνος…
 

VITALIOTIS
PAPALEXANDRAKIS