Η CFMOTO βρίσκεται στη διαδικασία εξέλιξης τρικύλινδρου κινητήρα 675 κ.εκ. που μοιράζεται κοινά τεχνικά στοιχεία με τον υπάρχον των 450 κ.εκ. και αναμένουμε σε ποια σειρά μοντέλων θα τοποθετηθεί.
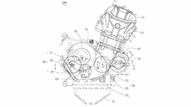
Μετά την ολοκλήρωση του κινητήρα των 450 κ.εκ., σειρά έχει η εξέλιξη ενός μεγαλύτερου σε χωρητικότητα και ιπποδύναμη για τα μεγαλύτερα μοντέλα της CFMOTO. Ο κινητήρας των 450, ήταν ο πρώτος με στροφαλοφόρο άξονα 270 μοιρών και ήταν το πιο εξελιγμένο μηχανικό σύνολο που είχε παρουσιάσει η CFMOTO. Έτσι λοιπόν, διατηρώντας την ίδια σχεδιαστική φιλοσοφία όσον αφορά την κεφαλή του κυλίνδρου, όπως φαίνεται στα σχέδια, θα προσθέσει άλλον ένα κύλινδρο.
Εάν η διάμετρος των 72χιλ και η διαδρομή 55,1χιλ του μικρότερου κινητήρα διατηρηθούν, τότε μιλάμε για ένα σύνολο 673 κ.εκ.
Με γνώμονα αυτά τα δεδομένα, παρατηρούμε ότι η CFMOTO εστιάζει περισσότερο στη ροπή στις χαμηλομεσαίες στροφές και λιγότερο στις υψηλές και στην απόλυτη ισχύ. Βέβαια αν η βάση του κινητήρα αποδειχθεί σωστή επιλογή, θα μπορεί μετέπειτα με τροποποιήσεις να αυξηθεί τόσο η χωρητικότητα όσο και η ιπποδύναμη, ενώ θα εφοδιάζεται με εξατάχυτο κιβώτιο.
Οι εικόνες των εκκεντροφόρων και των βαλβίδων από τα σχέδια, επιβεβαιώνουν ότι πρόκειται για ένα τρικύλινδρο σύνολο, 12 βαλβίδων με δύο εκκεντροφόρους επικεφαλείς και καδένα. Κάτι που προκαλεί εντύπωση, είναι η αυξανόμενη δημιουργία νέων κινητήρων σε μια αγορά που τείνει να οδηγηθεί στα ηλεκτρικά. Για τους λάτρεις των βενζινοκινητήρων βέβαια, μόνο καλό θα μπορούσε να είναι αυτό το γεγονός, καθώς σημαίνει ότι αφού οι κατασκευαστές επενδύουν σε θερμικούς κινητήρες, θα συνεχίσει και η παραγωγή αυτών.
CFMOTO τρικύλινδρος κινητήρας 675 κ.εκ
Με δύο εκκεντροφόρους και καδένα
Έμφαση σε ροπή και στο φάσμα των μεσαίων στροφών του κινητήρα
Τι ιπποδύναμη θα έχει; Θα χρησιμοποιήσει τα σχέδια του και η συνεργαζόμενη ΚΤΜ;