Ο τετρακύλινδρος 500άρης της CFMOTO σε δίπλωμα ευρεσιτεχνίας
Από την EICMA του 2023 είχαμε δει το τρικύλινδρο 675
Κινητήρας εξ` ολοκλήρου ανεπτυγμένος από την CFMOTO
Θα αποδίδει κοντά στα 80 άλογα πιθανότατα
Supersport με «πολιτισμένη» εργονομία
Από την EICMA του 2023 είχαμε δει το τρικύλινδρο 675
Τον προηγούμενο Σεπτέμβριο η CFMOTO εξέπληξε το κοινό της αποκαλύπτοντας δύο καινούρια της πρωτότυπα Superbikes, το 675RR και το 500SR, το πρώτο με έναν τρικύλινδρο κινητήρα 675cc και το δεύτερο με έναν τετρακύλινδρο 500cc. Παρόλο που ο 675cc κινητήρας του 675RR είχε παρουσιαστεί στην EICMA από τον Νοέμβριο του 2023, η εταιρεία δεν είχε αποκαλύψει τα τεχνικά του χαρακτηριστικά, ενώ είχε δηλώσει ότι ιπποδύναμή του θα ξεπερνάει τα 100 άλογα με τα κόκκινα να έρχονται στις 12.300 σαλ. Το 500SR όμως παρέμενε ακόμα στο "σκοτάδι". Τον περασμένο χρόνο ένα πρωτότυπο του 500SR παρουσιάστηκε να κάνει γύρους σε μία πίστα της Κίνας με το 675RR στο πλευρό του και παρά τον εκκωφαντικό ήχο ενός μικρού τετρακύλινδρου κινητήρα, "screamer" αγγλιστί από την λέξη ουρλιαχτό, που όλοι περιμένουν από έναν τέτοιο κινητήρα, δεν αποκαλύφθηκε οποιαδήποτε άλλη πληροφορία σχετικά με αυτό. Οι δύο μοτοσυκλέτες ήταν φυσικά "βαριά" καμουφλαρισμένες με τα τεχνικά τους στοιχεία και τον σχεδιασμό τους κρυμμένα.
Κινητήρας εξ` ολοκλήρου ανεπτυγμένος από την CFMOTO
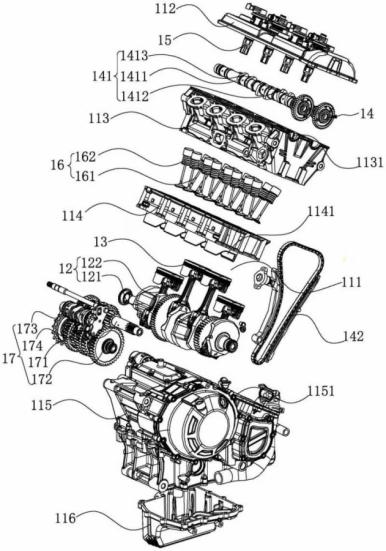
Τα χαρτιά του νέου διπλώματος ευρεσιτεχνίας της CFMOTO σχετικά με τον κινητήρα του 500SR αφορούν κυρίως το σύστημα ψύξης, με τον σχεδιασμό του οποίου προσπαθούν να φέρουν τον κινητήρα όσο το δυνατόν πιο γρήγορα στην κανονική θερμοκρασία λειτουργίας, πιθανότατα για να πληροί τις ολοένα και αυστηρότερες προδιαγραφές ρύπων που περιλαμβάνουν και τεστ cold start πλέον, δηλαδή εκκίνησης του κινητήρα κρύου. Μπορείτε να δείτε πως αυτό επηρεάζει τις εκπομπές ρύπων πατώντας εδώ. Στα χαρτιά της πατέντας πάντως υπάρχουν σχεδιαγράμματα του κινητήρα αποσυναρμολογημένου, που μας δίνουν μία σαφή εικόνα από την μορφή και τα "σωθικά" του.

Αν σου άρεσε: Κοινοποίησέ το »
Σχολίασέ το, στη σελίδα μας στο Facebook »
Θα αποδίδει κοντά στα 80 άλογα πιθανότατα
Είναι ξεκάθαρο από τις εικόνες πως ο κινητήρας είναι εξ`ολοκλήρου σχεδιασμένος και ανεπτυγμένος από την CFMOTO (όχι ότι υπάρχουν και πολλοί 500cc τετρακύλινδροι κινητήρες πλέον στην αγορά, ακόμα και αν σκόπευε η εταιρεία να αντιγράψει κάποιον) και αποτελεί ένα αρκετά συμβατικό τετρακύλινδρο υψηλών επιδόσεων. Πιο συγκεκριμένα υπάρχουν 2 επικεφαλής εκκεντροφόροι που κινούνται μέσω αλυσίδας στο τέλος του στροφάλου και όχι στην μέση ανάμεσα στους κυλίνδρους. Έχει επίσης 4 βαλβίδες ανά κύλινδρο και COP (coil-on-plug) ηλεκτρονική ανάφλεξη. Υπάρχει ένα συμβατικό 6τάχυτο κιβώτιο ταχυτήτων και δεν αποκτά κάποιο ημιαυτόματο σύστημα, ενώ το κάρτερ είναι σχεδιασμένο έτσι ώστε να αφήνει χώρο για να περνάει το σύστημα εξάτμισης από κάτω. Όσον αφορά τις επιδόσεις μπορούμε να υποθέσουμε ότι το 500SR θα βρίσκεται κάπου ανάμεσα από τα 100 (θεωρητικά) άλογα του 675RR και τα 46 του δικύλινδρου 450SR. Ως άμεσος αντίπαλος των μικρών τετρακύλινδρων Ninja ZX-4RR της Kawasaki και Kove 450RR, η CFMOTO θα θέλει να βγάλει γύρω στα 80 άλογα από αυτό τον κινητήρα.
Supersport με «πολιτισμένη» εργονομία
Το 500SR έχει μία πιο πολιτισμένη εργονομία και όχι άκρως επιθετική με clip-ons, αφού το τιμόνι του έρχεται ψηλότερα από την τιμονόπλακα, όπως εκείνο στο Kawasaki ZX-4RR. Τα πλαστικά μέρη του ρύγχους της μοτοσυκλέτας και το ρεζερβουάρ παραχωρούν χώρο ώστε το τιμόνι να αποκτά μεγαλύτερη γωνία στρέψης από όση θα περίμενε κανείς, ενώ έχει δοθεί μεγάλη προσοχή στην αεροδυναμική, και υπάρχουν μέχρι και αεραγωγοί ψύξης στα μπροστινά δισκόφρενα με επίσης μελετημένη αεροδυναμική. Υπάρχουν επίσης δισκοειδή καλύμματα στον πίσω τροχό ώστε να "καθαρίζουν" την ροή του αέρα στο πίσω μέρος του 500SR. Οι ακτινικά τοποθετημένες δαγκάνες, το ανεστραμμένο πιρούνι, η χαμηλά τοποθετημένη εξάτμιση και η ψηλή και μυτερή ουρά είναι όλα στοιχεία ενός γνήσιου superbike. Όταν αποκαλυφθεί αργότερα μέσα στον χρόνο θα εντείνει την ανταγωνιστικότητα στην κατηγορία των μικρών τετρακύλινδρων που φαινομενικά φάνταζε να δύει, αλλά αναγεννάται τα τελευταία χρόνια.

Μπορείτε να δείτε τις ψύκτρες φρένων, τοκάλυμμα του τροχού και το τιμόνι που δεν τοποθετείται χαμηλότερα από την τιμονόπλακα








