
Harley-Davidson: Έρχεται μοντέλο 250 κυβικών;
Τετάρτη, 15 Μαΐου 2019
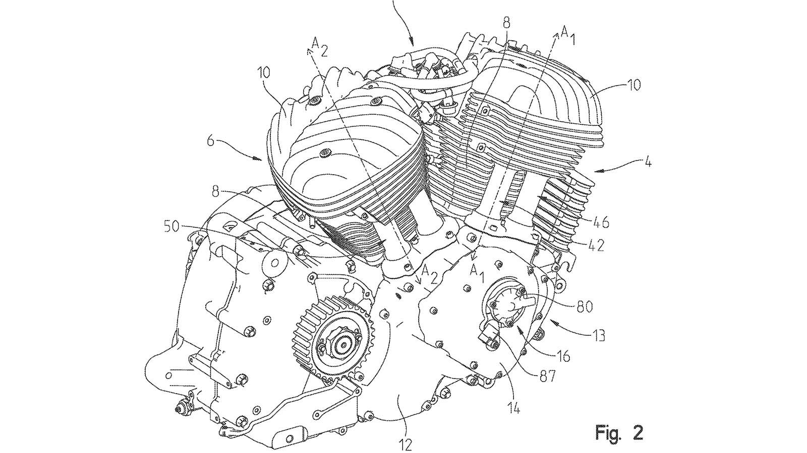
Πληροφορίες για νέο μοντέλο Harley στα 250 κυβικά, κυκλοφορούν όλο και περισσότερο! Τι περιμένουμε;
...

Πληροφορίες για νέο μοντέλο Harley στα 250 κυβικά, κυκλοφορούν όλο και περισσότερο! Τι περιμένουμε;
...

Η V85TT επαναφέρει την ιστορική Moto Guzzi στο προσκήνιο εισβάλλοντας με τον τρόπο της στην κατηγορία Adventure, καθώς συνδυάζει κλασσική εμφάνιση με ...

Ένα νέο σύστημα πέδησης από την Honda, που θέλει να κάνει χρήση δύο… ταμπούρων αντί για δισκόφρενα εμφανίστηκε σε πατέντες! Δείτε περισσότερα...

Τα Scrambler τα οποία έχουν δώσει ρετρό νότες στην γκάμα της Ιταλικής εταιρίας, αποκτούν πλέον μια δυνατότερη έκδοση που έχει σκοπό να εντυπωσιάσει τό...

Μία από τις πιο συναρπαστικές BMW, η S1000XR, παίρνει μια μεταμόρφωση customizing και γίνεται ακόμα πιο τσαμπουκαλίδικη! Δείτε την… ...

Μια νέα sport μοτοσυκλέτα παρουσίασε η CFMoto, κατά τα φαινόμενα, που ακούει στο όνομα 250SR. Δείτε περισσότερα. ...

Πατέντες για αλλαγές στον Thunder Stroke κινητήρα, κατέθεσε η Indian αποκαλύπτοντας προθέσεις για χρήση μεταβλητού χρονισμού. Δείτε περισσότερα. ...

Η νέα Rocket III «πιάστηκε» από κατάσκοπους σε φωτογράφηση, ενώ αποκαλύπτεται ότι… δεν θα είναι μόνο μία! Δείτε περισσότερα… ...

10 χρόνια μετά την κυκλοφορία του πρώτου μοντέλου η Street Triple ανανεώνεται, συνεχίζοντας να εντυπωσιάζει με όπλα της την κορυφαία οδική συμπεριφορά...

Η δυνατότερη Vespa της ιστορίας γίνεται η Sei Giorni II, η οποία λαμβάνει νέο κινητήρα. Διαβάστε περισσότερα για το νέο μοντέλο. ...

Μια νέα μάρκα μοτοσυκλέτας με μεγάλη γκάμα μοντέλων, που θέλει να κάνει δυναμική εισβολή στην premium πλευρά της μοτοσυκλέτας. Πως σας φαίνεται; ...

Το νέο, ειδικό μοντέλο BMW που αναφέρεται στο αρχικό R7 θα έρθει στην Γηραιά Ηπειρο! Δείτε πληροφορίες και την τιμή του. ...

Μια νέα έκδοση της YZF-R125 από την Yamaha, για τους λάτρεις των MotoGP που μόλις παρουσιάστηκε. Διαβάστε περισσότερα για το μοντέλο. ...

Ποιος μετατρέπει ένα ακραίο motard, όπως το Aprilia SXV550, σε μια εντελώς διαφορετική custom μοτοσυκλέτα; Δείτε περισσότερα! ...

Παρουσιάστηκαν τα νέα μοντέλα της σειράς CRF της Honda, στα 250 και 450 κυβικά. Δείτε όλα όσα θέλετε να ξέρετε για αυτά. ...

Κατέβασε εδώ το φυλλάδιο και μάθε τα πάντα για το νέο adventure της Moto Guzzi
...

Νέο τρίτροχο μοντέλο που γέρνει… διαφορετικά από τα άλλα, ετοιμάζει η Brudeli. Θα είναι για λογαριασμό της Yamaha; Δείτε περισσότερα....

Δοκιμάζουμε το Yamaha Nmax 155 που έρχεται σαν σανίδα σωτηρίας στην πόλη δίνοντάς σου τη δυνατότητα να ξεγλιστράς σαν χέλι, αδιαφορώντας για την κίνησ...

Θα μπορούσε η πασίγνωστη Panigale να γίνει ηλεκτρική; Πότε η Ducati θα κάνει την είσοδό της στην κατηγορία; Δείτε περισσότερα…...

Το νέο ηλεκτρικό eScooter είναι γερμανικό, κάνει ντεμπούτο και υπόσχεται ευκολία οδήγησης και φόρτισης! Δείτε περισσότερα… ...
mototriti.gr | Ταυτότητα
Επωνυμία Επιχείρησης: AUTO ΤΡΙΤΗ ΑΕ
Έδρα - Γραφεία: Λεωφόρος Αμαρουσίου 14 - Νέο Ηράκλειο, Τ.Κ. 141 22
Νομική Μορφή: ΕΚΔΟΤΙΚΗ ΕΤΑΙΡΕΙΑ
Α.Φ.Μ.: 998384177
Δ.Ο.Υ.: ΚΕΦΟΔΕ
Στοιχεία Επικοινωνίας:
E-mail: info@mototriti.gr
Τηλέφωνο: 211 1085500
Ιστοσελίδα: www.mototriti.gr
Διοικητικά Στελέχη
Ιδιοκτήτες & Κύριοι Μέτοχοι: Δανάη Τριανταφύλλη – Δάφνη Τριανταφύλλη
Νόμιμος εκπρόσωπος - Διευθυντής: Νίκος Καρανάσιος
Διευθυντής σύνταξης: Παναγιώτης Σιώπης
Διαχειριστής ονόματος τομέα: ΑUTO ΤΡΙΤΗ Α.Ε.