
Test: Honda Forza 300
Τρίτη, 2 Ιουνίου 2020
Eλαφρύτερο, μικρότερο, εξυπνότερο και πιο σπορ, το ανανεωμένο Forza επιστρέφει δυναμικά στην κατηγορία των 300 κυβικών ορθώνοντας το premium ανάστημα ...

Eλαφρύτερο, μικρότερο, εξυπνότερο και πιο σπορ, το ανανεωμένο Forza επιστρέφει δυναμικά στην κατηγορία των 300 κυβικών ορθώνοντας το premium ανάστημα ...

Αυτό είναι το τετρακύλινδρο γυμνό Benelli SRK600, που πριν λίγες ημέρες εμφανίστηκε σε ανεπίσημες φωτογραφίες ανά το διαδίκτυο – Δείτε τι γνωρίζ...

Ένα νέο μοντέλο που θα πάει παρακάτω το ήδη γνωστό σε εμάς, Zontes V310, φαίνεται να ετοιμάζεται από την εταιρεία. Δείτε περισσότερα. ...

Ένα νέο μοντέλο σε supermotard στυλ, που υπόσχεται ηλεκτρική μετακίνηση με νότες διασκέδασης, αν και βρίσκεται ακόμα σε concept μορφή. Πως σας φαίνετα...

Πόσο ταιριαστή είναι η εικόνα ενός sidecar με την φιλοσοφία της ηλεκτροκίνησης; Το συγκεκριμένο μοντέλο δείχνει μια άλλη ιδέα για το όχημα του μέλλοντ...

Μια εντελώς διαφορετική από τα συνηθισμένα, προσέγγιση σε όχημα ελεύθερου χρόνου, δείχνει να μελετά η Kawasaki βάζοντας στο στόχαστρο οχήματα όπως το ...

Για τα σχέδια της εταιρείας στην superbike κατηγορία μίλησε το «αφεντικό» Timur Sardarov, μιλώντας παράλληλα και για την αντιμετώπιση της κρίσης του κ...

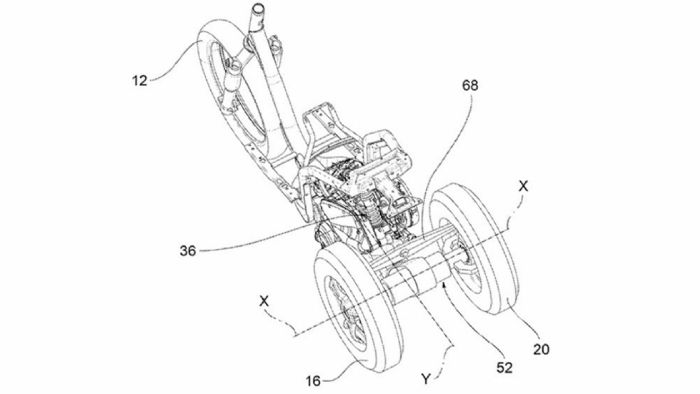
Νέα πατέντα κατέθεσε προς κατοχύρωση η Piaggio, που δείχνει ότι ίσως ετοιμάζει έναν επαναπροσδιορισμό του MP3 ή και ένα… MP4! Δείτε περισσότερα&...

Αν θέλεις κι εσύ να μπεις στον μαγικό κόσμο του enduro, το ολοκαίνουριο Husqvarna FE 350 του 2022 σε περιμένει στο Paddock 512....

Είναι έτοιμη η εταιρεία για ένα ακόμα «τουρμπάτο» μοντέλο με τον κινητήρα της σειράς H2; Αν ναι, και μάλιστα σαν αυτό που λέει το ρεπορτάζ, ετοιμαστεί...

Ακόμη και αν δεν είστε πολύ της «custom» κουλτούρας, αποκλείεται η συγκεκριμένη μοτοσυκλέτα να μην σας τραβήξει την προσοχή! Και αυτό διότι περιλαμβάν...

Μια νέα αυτόματη μετάδοση μοτοσυκλέτας, αλλά τελείως διαφορετική από την DCT, φαίνεται ότι αναπτύσσει η Honda. Δείτε περισσότερα… ...

Ο διαγωνισμός της Ducati, που γίνεται για 3η φορά, ολοκληρώθηκε βραβεύοντας ένα ακόμη custom μοντέλο. Δείτε ποια ήταν η συμμετοχή που διακρίθηκε φέτος...

Η «μυθολογία» του Bimota KB4 συνεχίζει να γράφεται με γοργούς ρυθμούς, μιας και τώρα το αναμενόμενο μοντέλο εντοπίστηκε να δοκιμάζεται στο δρόμο. Δείτ...

Επεκτείνει την γκάμα της η εταιρεία, παρουσιάζοντας το μεγάλο «αδερφό» του RS200 που ξέρουμε μέχρι τώρα; Δείτε περισσότερα…...

Μια νέα έκδοση της πασίγνωστης FXDR της Harley-Davidson ανακοινώθηκε σε εξαιρετικά λίγα κομμάτια. Δείτε την εδώ… ...

Αποκαλύπτεται μέσω μιας κατασκοπευτικής εικόνας, το νέο sport μοντέλο της Benelli, με το οποίο ξαναμπαίνει στην κατηγορία μετά από χρόνια. Δείτε τι γν...

Πως οραματίζεται ο σχεδιαστής από την Ιταλία ένα ακόμη on-off μοντέλο από την Moto Guzzi, μετά το V85 TT; Δείτε το εδώ. ...

Οι νέες εκδόσεις του Yamaha XMAX με την γνωστή πλέον ονομασία Tech MAX, είναι πραγματικότητα. Μάθε εδώ όλα όσα θες να ξέρεις… ...

Την κυκλοφορία του επίσημου πακέτου αγωνιστικών αξεσουάρ για την Panigale V4, ανακοίνωσε και επίσημα η Ducati. Αν έχετε V4 και… μεγάλες ορέξεις ...
mototriti.gr | Ταυτότητα
Επωνυμία Επιχείρησης: AUTO ΤΡΙΤΗ ΑΕ
Έδρα - Γραφεία: Λεωφόρος Αμαρουσίου 14 - Νέο Ηράκλειο, Τ.Κ. 141 22
Νομική Μορφή: ΕΚΔΟΤΙΚΗ ΕΤΑΙΡΕΙΑ
Α.Φ.Μ.: 998384177
Δ.Ο.Υ.: ΚΕΦΟΔΕ
Στοιχεία Επικοινωνίας:
E-mail: info@mototriti.gr
Τηλέφωνο: 211 1085500
Ιστοσελίδα: www.mototriti.gr
Διοικητικά Στελέχη
Ιδιοκτήτες & Κύριοι Μέτοχοι: Δανάη Τριανταφύλλη – Δάφνη Τριανταφύλλη
Νόμιμος εκπρόσωπος - Διευθυντής: Νίκος Καρανάσιος
Διευθυντής σύνταξης: Παναγιώτης Σιώπης
Διαχειριστής ονόματος τομέα: ΑUTO ΤΡΙΤΗ Α.Ε.