
CBR1000RR: Πρώτα σχεδια!
Παρασκευή, 24 Ιουνίου 2016
Μια φωτογραφία 3D που έρχεται από την Ιαπωνία πυροδοτεί εκ νέου τις συζητήσεις σχετικά με το πολυαναμενόμενο, επερχόμενο 1000αρι Supersport της Honda....

Μια φωτογραφία 3D που έρχεται από την Ιαπωνία πυροδοτεί εκ νέου τις συζητήσεις σχετικά με το πολυαναμενόμενο, επερχόμενο 1000αρι Supersport της Honda....

Η Rolls-Royce των μοτοσυκλετών επιστρέφει, με ένα νέο δικύλινδρο μοντέλο σε πολύ περιορισμένη παραγωγή και τιμή για λίγους. ...

Σύντομα μετά την ανακοίνωση της εταιρείας ότι θα παράξει ηλεκτρική μοτοσυκλέτα μαζικής παραγωγής μέσα στα επόμενα 5 χρόνια, έρχονται κάποιες επιπλέον ...

Την μελλοντική καθολική εφαρμογή συστημάτων τηλεειδοποίησης σε μοτοσυκλέτες συζητούν και μελετούν οι μεγάλοι κατασκευαστές. ...

Το νέο scooter της Ιταλικής εταιρείας είναι εδώ και είναι έτοιμο να σας κατακτήσει, με την ποιότητα κατασκευής του, την τεχνολογία που φέρει, το απαρά...
Θέλετε να ταξιδέψετε στους επαρχιακούς δρόμους και να νιώσετε την αδρεναλίνη και την οδηγική απόλαυση; Προτιμάτε τα χαλαρά ταξίδια θαυμάζοντας το τοπί...

Μια Suzuki RG400 δέχεται τις τροποποιήσεις του γκουρού των εξωφρενικών custom μοτοσυκλετών, Ludovic Lazareth, με αποτέλεσμα μια μοτοσυκλέτα που έχει κ...

Μια σειρά από επετειακά αυτοκόλλητα και αντικείμενα, προς τιμήν των 100 χρόνων του αγώνα Pikes Peak, χαρίζει η Ducati Αμερικής σε κάθε νέο ιδιοκτήτη M...

Μια ιδιαίτερη δημιουργία για το χώμα, βασισμένη πάνω σε μια Vespa αλλά με σημαντικές τροποποιήσεις και…ελαστικά με τακούνια! ...

Η σουηδική εταιρεία παρουσίασε το νέο της supermoto, το οποίο είναι βελτιωμένο σε πολλά σημεία σε σχέση με το μοντέλο που αντικαθιστά και αποτελεί μια...

Μια ριζοσπαστική και, σύμφωνα με τον Domenicali, πολλά υποσχόμενη πατέντα, που σίγουρα θα προκαλέσει συζητήσεις! ...

Ένας κινητήρας αμερικάνικος μόνο στην… διάταξη και την προέλευση παρουσιάστηκε από την Indian, ο οποίος θα κινήσει το νέο της flat tracker και φ...

Φήμες θέλουν το νέο concept της BMW να παρουσιάζεται και επίσημα, τελικά, στην έκθεση Intermot 2016 τον Οκτώβριο. ...

Σχέδια που κατατέθηκαν προς κατοχύρωση θέλουν την Suzuki να θέτει σε παραγωγή τον ηλεκτροκίνητο «μπόμπο» EXTRIGGER, o οποίος θα εναντιωθεί στον ανταγω...

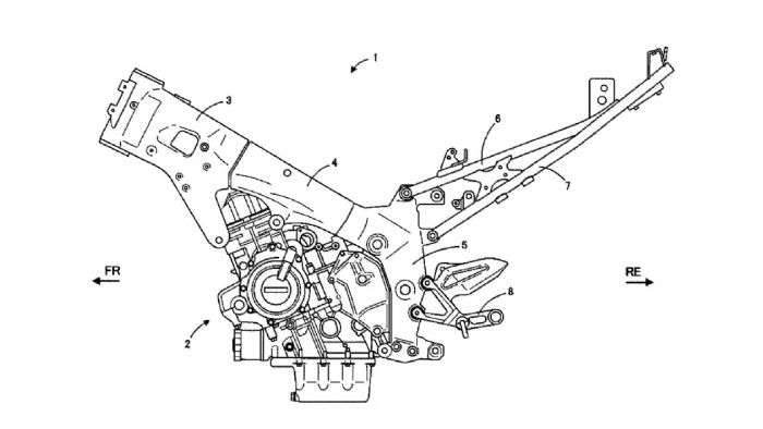
Ένα νέο πλαίσιο, πολύ χαμηλού βάρους και υψηλότατης ακαμψίας, φαίνεται ότι θα δώσει η Suzuki στο νέο της Hayabusa 2017, όπως φαίνεται από σχέδια που κ...

Μία έκθεση-φόρος τιμής στα 70 χρόνια του θρυλικού scooter έγινε στο Saint Tropez της Γαλλίας, όπου παρουσιάστηκαν νέα μοντέλα και μεγάλοι ταξιδευτές μ...

Επίσημη επιβεβαίωση από την ιταλική εταιρεία δηλώνει την παρουσίαση νέων μοντέλων, τα οποία θα επιδειχθούν για πρώτη φορά στην World Ducati Week, στην...

Μια ριζικά μεταλλαγμένη Indian Scout παρουσιάστηκε στην έκθεση custom μοτοσυκλετών Wheels and Waves του Μπιάριτζ και εντυπωσίασε με την επιβλητικότητά...

Μια καταπληκτική δουλειά custom από την Analog Motorcycles, οι οποίοι «ανέστησαν» ένα Honda CB750 και το έκαναν ένα πραγματικό έργο τέχνης. ...

Μία φωτογραφία κατευθείαν από το εργοστάσιο που κατασκευάζει τα μικρά Duke μας αποκαλύπτει ποια θα είναι η μορφή του νέου 390 Duke της αυστριακής εται...
mototriti.gr | Ταυτότητα
Επωνυμία Επιχείρησης: AUTO ΤΡΙΤΗ ΑΕ
Έδρα - Γραφεία: Λεωφόρος Αμαρουσίου 14 - Νέο Ηράκλειο, Τ.Κ. 141 22
Νομική Μορφή: ΕΚΔΟΤΙΚΗ ΕΤΑΙΡΕΙΑ
Α.Φ.Μ.: 998384177
Δ.Ο.Υ.: ΚΕΦΟΔΕ
Στοιχεία Επικοινωνίας:
E-mail: info@mototriti.gr
Τηλέφωνο: 211 1085500
Ιστοσελίδα: www.mototriti.gr
Διοικητικά Στελέχη
Ιδιοκτήτες & Κύριοι Μέτοχοι: Δανάη Τριανταφύλλη – Δάφνη Τριανταφύλλη
Νόμιμος εκπρόσωπος - Διευθυντής: Νίκος Καρανάσιος
Διευθυντής σύνταξης: Παναγιώτης Σιώπης
Διαχειριστής ονόματος τομέα: ΑUTO ΤΡΙΤΗ Α.Ε.